Context
Translating abstract fairness notions into precise, implementable definitions is essential for effective AI system evaluation. Without clear definitions, fairness remains aspirational but unmeasurable, making systematic improvement impossible.
Different fairness definitions embody distinct philosophical perspectives. Egalitarian views emphasizing equal outcomes align with demographic parity, while libertarian perspectives prioritizing procedural fairness align with individual fairness definitions. These philosophical commitments shape technical systems through fairness metric choices.
Mathematical formulations transform philosophical principles into statistical criteria for empirical evaluation. Group fairness definitions ensure similar outcomes across protected groups, individual fairness ensures similar individuals receive similar treatment, and counterfactual fairness examines how predictions would change if protected attributes differed. These implementation choices determine real-world outcomes—who receives loans, housing, or employment opportunities.
Legal frameworks further shape fairness requirements. U.S. anti-discrimination law distinguishes between disparate treatment and disparate impact, while EU regulations emphasize data protection and transparency. These frameworks create compliance requirements that fairness definitions must address in regulated domains.
Critically, mathematical impossibility results prevent simultaneously satisfying multiple fairness criteria. This necessitates explicit trade-offs based on application context and ethical priorities rather than pursuing contradictory objectives.
The Fairness Definition Selection Tool you'll develop in Unit 5 represents the second component of the Fairness Audit Playbook (Sprint Project). This tool will help you systematically select appropriate fairness definitions based on application context, ethical principles, and legal requirements, ensuring assessments address the most relevant dimensions for specific applications.
Learning Objectives
By the end of this Part, you will be able to:
- Analyze philosophical foundations of different fairness definitions. You will evaluate how fairness definitions embody distinct philosophical perspectives on justice and equality, recognizing implicit values embedded in technical definitions rather than treating them as neutral mathematical formulations.
- Implement mathematical formulations of various fairness criteria. You will translate abstract fairness concepts into precise mathematical definitions that can be quantitatively measured in AI systems, moving beyond vague aspirations to specific, calculable criteria.
- Evaluate legal and regulatory implications of fairness definitions. You will assess how fairness definitions align with legal standards across jurisdictions and application domains, selecting definitions that satisfy relevant requirements while understanding where legal and technical approaches diverge.
- Navigate trade-offs between competing fairness definitions. You will analyze inherent tensions between fairness criteria, including mathematical impossibility results that prevent simultaneously optimizing multiple definitions, making informed choices between competing fairness goals.
- Develop contextual approaches to fairness definition selection. You will create methodologies for selecting appropriate fairness definitions based on application domain, stakeholder requirements, and ethical considerations, moving beyond one-size-fits-all approaches.
Units
Unit 1
Unit 1: Conceptual Foundations of Fairness
1. Conceptual Foundation and Relevance
Guiding Questions
- Question 1: What does "fairness" actually mean in the context of algorithmic systems, and why do different stakeholders often have fundamentally different conceptions of what constitutes a fair outcome?
- Question 2: How can abstract philosophical notions of fairness be translated into precise mathematical formulations that can guide the development of fair AI systems?
Conceptual Context
Understanding the conceptual foundations of fairness is essential for developing AI systems that align with our ethical values and societal expectations. Without a clear grasp of what fairness means in different contexts, any technical implementation will be built on an unstable foundation. This challenge is particularly acute because fairness is not a monolithic concept but rather a multi-faceted one with numerous, sometimes contradictory, interpretations.
As a data scientist or ML engineer, you routinely make decisions that implicitly encode specific fairness assumptions into your systems. These decisions range from how you frame the problem to which metrics you optimize for, and they have real consequences for the people affected by your models. The field of algorithmic fairness has demonstrated that seemingly technical choices about model design often embed normative judgments about what constitutes equitable treatment (Barocas, Hardt, & Narayanan, 2020).
This Unit builds on the historical patterns of discrimination explored earlier in the Sprint and provides the conceptual framework needed for the mathematical formulations of fairness you'll examine in the next Unit. The conceptual understanding you develop here will directly inform the Fairness Definition Selection Tool we will build in Unit 5, particularly in determining which fairness definitions are appropriate for specific contexts based on their underlying philosophical foundations.
2. Key Concepts
Philosophical Perspectives on Fairness
Fairness in AI systems derives from broader philosophical traditions that have developed over centuries. These philosophical frameworks offer different lenses through which to view what constitutes equitable treatment, and they often lead to divergent technical implementations in AI systems.
Understanding these philosophical foundations is essential because they shape how we define and measure fairness in computational contexts. Each philosophical perspective emphasizes different aspects of fairness, leading to distinct mathematical formulations and intervention approaches. Recognizing these differences helps explain why stakeholders may disagree about whether a system is "fair" despite looking at the same technical metrics.
Key philosophical perspectives include:
- Egalitarianism emphasizes equality of outcomes across groups, suggesting that fair AI systems should produce similar results for different demographic groups regardless of other factors. This perspective often manifests in statistical parity metrics that compare prediction rates across protected groups.
- Libertarianism focuses on procedural fairness and treatment of individuals based on relevant factors, suggesting that fair AI systems should make similar predictions for similar individuals regardless of protected attributes. This aligns with individual fairness metrics that emphasize consistency of treatment.
- Rawlsian justice prioritizes improving outcomes for the least advantaged groups, suggesting that fair AI systems should optimize for minimum harm to the most vulnerable populations. This might manifest in metrics that minimize maximum disparity or that prioritize improvements for disadvantaged groups.
- Utilitarianism emphasizes maximizing overall welfare, suggesting that fair AI systems should optimize for aggregate metrics while potentially accepting some disparities if they lead to better overall outcomes. This perspective often prioritizes accuracy or utility metrics alongside fairness constraints.
Binns (2018) demonstrates in his analysis of fairness definitions that these philosophical traditions directly inform how fairness is operationalized in ML systems. For example, demographic parity (equal prediction rates across groups) aligns with egalitarian perspectives, while equal opportunity (equal true positive rates) reflects a more meritocratic view that emphasizes treatment of "qualified" individuals (Binns, 2018).
For the Fairness Definition Selection Tool we'll develop in Unit 5, understanding these philosophical perspectives will be essential for mapping stakeholder values and domain-specific requirements to appropriate fairness definitions. Rather than assuming a universal definition of fairness, the framework will help you select definitions that align with the specific philosophical perspectives most relevant to your application context.
Stakeholder Perspectives and Conflicting Goals
Fairness in AI systems involves multiple stakeholders with potentially conflicting goals and perspectives on what constitutes fair treatment. These stakeholders include system developers, users, individuals subject to algorithmic decisions, regulatory bodies, and broader society. Each may prioritize different aspects of fairness and may evaluate system performance through different normative lenses.
This concept interacts with philosophical perspectives by showing how abstract principles take concrete form in specific contexts with real stakeholders. The plurality of legitimate stakeholder perspectives explains why fairness cannot be reduced to a single universal metric.
Mitchell et al. (2021) illustrate this through their analysis of the COMPAS recidivism prediction tool, where different stakeholder groups (defendants, judges, prosecutors, society at large) had fundamentally different conceptions of fairness. Defendants might prioritize equal false positive rates across groups (minimizing unfair detentions), while prosecutors might emphasize equal false negative rates (minimizing unfair releases). Society broadly might care about long-term impacts on recidivism rates and community well-being. No single fairness metric could satisfy all these legitimate concerns simultaneously (Mitchell et al., 2021).
For our Fairness Definition Selection Tool, understanding stakeholder perspectives will guide the development of a methodology for stakeholder analysis that identifies relevant perspectives, maps their concerns to specific fairness definitions, and provides approaches for navigating conflicting priorities. This ensures that fairness implementations address the concerns of those most affected by system decisions rather than defaulting to technically convenient metrics.
Fairness as Context-Dependent
Fairness is inherently context-dependent, with appropriate definitions varying based on domain-specific factors, cultural contexts, historical patterns, and specific applications. This concept is crucial because it highlights that no single fairness definition is universally applicable across all AI systems. Instead, fairness must be tailored to the specific context in which a system operates.
This concept interacts with both philosophical perspectives and stakeholder analysis by showing how abstract principles and stakeholder concerns manifest differently across contexts. What might be considered fair in one domain could be inappropriate in another due to different historical patterns, social norms, or legal requirements.
Selbst et al. (2019) provide a compelling example in their research on "abstraction traps" in fair ML. They demonstrate how fairness implementations fail when they abstract away critical social and historical contexts. For instance, a "fair" hiring algorithm in the United States might require different considerations than one in India due to different historical discrimination patterns, legal frameworks, and social norms around protected attributes. Similarly, fairness in healthcare prediction has different requirements than fairness in criminal justice due to domain-specific factors like appropriate ground truth definitions and consequence asymmetries (Selbst et al., 2019).
For our Fairness Definition Selection Tool, this context dependency necessitates developing a structured approach for analyzing application domains to identify relevant historical patterns, legal requirements, domain-specific considerations, and cultural factors that should inform fairness definition selection. This ensures that fairness implementations respond to the specific challenges of each application context rather than applying one-size-fits-all solutions.
Impossibility Theorems and Inherent Trade-offs
Mathematical impossibility theorems in fairness demonstrate that multiple desirable fairness criteria cannot be simultaneously satisfied in most real-world scenarios. These formal results establish inherent trade-offs between competing fairness definitions, requiring explicit choices rather than assuming all fairness goals can be achieved simultaneously.
This concept connects directly to the plurality of philosophical perspectives and stakeholder goals, providing mathematical formalization of why these different perspectives cannot be fully reconciled. It shows that the challenge of fairness implementation is not merely technical but requires normative judgments about which fairness properties to prioritize in specific contexts.
Kleinberg, Mullainathan, and Raghavan (2016) proved that three desirable fairness properties—calibration, balance for the positive class, and balance for the negative class—cannot all be simultaneously satisfied except in trivial or exceptional cases. This means that system designers must inevitably prioritize some fairness properties over others, making choices that align with application-specific priorities (Kleinberg, Mullainathan, & Raghavan, 2016).
For our Fairness Definition Selection Tool, these impossibility results necessitate developing explicit approaches for navigating trade-offs between competing fairness definitions. The framework will need to help practitioners identify which combinations of fairness properties are mathematically incompatible, evaluate the relative importance of these properties in specific contexts, and document the rationale for prioritization decisions. This ensures that fairness implementations make deliberate, informed choices about inevitable trade-offs rather than pursuing contradictory objectives.
Domain Modeling Perspective
From a domain modeling perspective, fairness concepts map to different components of ML systems:
- Problem Formulation: Philosophical perspectives influence how problems are framed and what is considered the ideal target outcome for prediction.
- Data Representation: Context-specific fairness considerations determine which variables are appropriate to include and how they should be encoded.
- Algorithm Selection: Different fairness definitions require different algorithmic approaches, from pre-processing to in-processing to post-processing.
- Evaluation Framework: Stakeholder perspectives inform which metrics are prioritized and how different fairness measures are weighted.
- Deployment Context: Cultural and domain-specific factors shape how systems are integrated into broader sociotechnical environments.
These domain components represent decision points where conceptual fairness considerations must be translated into technical implementation choices. The Fairness Definition Selection Tool will need to provide guidance for each of these components, ensuring that fairness considerations are integrated throughout the ML lifecycle rather than treated as an afterthought.

Conceptual Clarification
To clarify how these abstract fairness concepts apply in practice, consider these analogies:
- Fairness definitions are like navigational instruments – a compass points to magnetic north, a GPS uses true north, and stellar navigation uses celestial positioning. Each provides valid directional guidance but might lead you to slightly different destinations. Similarly, different fairness definitions offer valid but potentially conflicting guidance on what constitutes a "fair" outcome, requiring context-specific selection rather than universal application.
- Navigating fairness trade-offs is like managing an investment portfolio, where you cannot simultaneously maximize returns, minimize risk, and maintain perfect liquidity. Just as financial advisors help clients balance these competing objectives based on their specific goals and risk tolerance, fairness frameworks help practitioners balance competing fairness definitions based on application context and stakeholder priorities.
Intersectionality Consideration
Traditional fairness definitions often examine protected attributes independently, failing to capture how multiple forms of discrimination interact at demographic intersections. Intersectionality, a concept originated by legal scholar Crenshaw (1989), emphasizes that individuals at the intersection of multiple marginalized identities often face unique forms of discrimination that single-axis analysis misses.
Implementing intersectional fairness considerations presents challenges including:
- Methodological complexity in modeling multiple, interacting protected attributes;
- Statistical challenges with smaller sample sizes at demographic intersections; and
- Computational difficulties in analyzing all possible demographic subgroups.
However, as Buolamwini and Gebru (2018) demonstrated in their Gender Shades research, systems that appear fair when analyzed along single axes (e.g., gender or skin tone separately) may show significant disparities at intersections (e.g., dark-skinned women). Their work found that commercial facial analysis algorithms had error rates of up to 34.7% for dark-skinned women compared to 0.8% for light-skinned men – a disparity that would remain hidden without intersectional analysis (Buolamwini & Gebru, 2018).
For our Fairness Definition Selection Tool, incorporating intersectionality requires developing approaches that extend fairness definitions to address multiple, overlapping protected attributes simultaneously. This includes methods for managing statistical challenges with smaller intersection sample sizes and strategies for prioritizing which intersections to focus on when comprehensive analysis is computationally infeasible.
3. Practical Considerations
Implementation Framework
To systematically apply these conceptual fairness foundations to ML development, follow this structured methodology:
- Context Analysis:
- Document the specific domain, application, and deployment context.
- Identify historical discrimination patterns relevant to your application.
- Map relevant legal and regulatory requirements.
- Analyze cultural contexts that might affect fairness expectations.
- Stakeholder Mapping:
- Identify all stakeholders affected by or involved with the system.
- Document their perspectives on fairness and potential metrics they might prioritize.
- Analyze power dynamics between stakeholders to identify whose perspectives might be underrepresented.
- Develop engagement strategies for incorporating diverse viewpoints.
- Fairness Definition Exploration:
- Enumerate potential fairness definitions relevant to your context.
- Map each definition to its philosophical foundations.
- Identify mathematical relationships and potential trade-offs between definitions.
- Assess alignment between definitions and stakeholder priorities.
- Contextual Prioritization:
- Develop explicit criteria for prioritizing among competing fairness definitions.
- Document the rationale for selected priorities.
- Create a decision framework for navigating identified trade-offs.
- Establish processes for revisiting prioritization as context evolves.
This methodology integrates with standard ML workflows by extending requirements gathering and problem formulation to explicitly incorporate fairness considerations before technical implementation begins. The approach ensures that subsequent technical choices are guided by clear conceptual foundations rather than implicit assumptions.
Implementation Challenges
When applying these conceptual frameworks, practitioners commonly encounter the following challenges:
- Stakeholder Disagreement: Different stakeholders often have fundamentally different perspectives on what constitutes fairness in a specific context. Address this by:
- Creating structured processes for surfacing and documenting different perspectives.
- Developing clear communication frameworks for explaining trade-offs to non-technical stakeholders.
- Establishing decision frameworks for prioritizing competing concerns when consensus is not possible.
- Translating Concepts to Metrics: Abstract fairness concepts must be translated into specific, measurable properties. Address this challenge by:
- Creating explicit mappings between conceptual principles and mathematical definitions.
- Developing validation approaches to verify that metrics actually capture intended concepts.
- Establishing contextual thresholds for what level of disparity is acceptable.
Successfully navigating these challenges requires both technical expertise in fairness metrics and domain knowledge about the specific context of application. It also requires strong communication skills to explain complex trade-offs to diverse stakeholders and an organizational commitment to deliberate fairness implementation rather than defaulting to technically convenient approaches.
Evaluation Approach
To assess whether your conceptual fairness approach is effective, implement these evaluation strategies:
- Stakeholder Satisfaction Assessment:
- Engage diverse stakeholders to evaluate whether selected fairness definitions align with their concerns.
- Document areas of agreement and persistent tensions.
- Establish acceptable thresholds for stakeholder alignment.
- Context Alignment Evaluation:
- Assess whether selected fairness definitions address identified historical patterns.
- Verify compliance with relevant legal and regulatory requirements.
- Evaluate compatibility with domain-specific constraints and objectives.
- Trade-off Documentation:
- Explicitly document identified trade-offs between competing fairness definitions.
- Quantify impacts of prioritization decisions on different stakeholder groups.
- Create visual representations of the fairness-performance frontier to illustrate trade-offs.
These evaluation approaches should be integrated into your organization's broader fairness assessment framework, providing the conceptual foundation for more technical evaluations in subsequent development stages.
4. Case Study: College Admissions Algorithm
Scenario Context
A prestigious university is developing a machine learning algorithm to assist in undergraduate admissions decisions. The system will analyze applicant data—including academic performance, extracurricular activities, recommendation letters, and demographic information—to predict "success potential," a composite metric combining expected graduation rates, academic performance, and post-graduation outcomes.
Key stakeholders include university administrators concerned with institutional outcomes and reputation, admissions officers who will use the system alongside human judgment, prospective students from diverse backgrounds, and regulatory bodies focused on educational equity. Fairness is particularly critical in this domain due to historical patterns of educational discrimination and the life-altering impact of admissions decisions on individual applicants.
Problem Analysis
Applying core fairness concepts to this scenario reveals several conceptual challenges:
- Philosophical Tensions: Different stakeholders bring distinct philosophical perspectives to the admissions process. University administrators may emphasize utilitarian goals of maximizing overall student success and institutional outcomes. Prospective students may prioritize procedural fairness and equal opportunity based on relevant qualifications. Community advocates might focus on egalitarian outcomes that increase representation of historically marginalized groups.
- Contextual Complexities: The admissions context includes specific historical patterns of discrimination in education, legal frameworks such as affirmative action policies and anti-discrimination laws, and domain-specific considerations about what constitutes relevant qualification factors versus irrelevant biasing influences.
- Stakeholder Conflicts: Tension exists between current applicants who want decisions based solely on individual merit, community advocates concerned with historical exclusion of certain groups, and institutional interests in both diversity and academic excellence. No single fairness definition can fully satisfy all these stakeholder perspectives.
- Intersectional Considerations: Applicants at intersections of multiple identity dimensions (e.g., low-income students of color from rural areas) may face unique barriers that single-axis fairness analyses would miss. The admissions algorithm must consider how different factors interact rather than treating demographic attributes independently.
- Impossibility Constraints: Mathematical impossibility theorems demonstrate that the algorithm cannot simultaneously achieve perfect representation parity across all demographic groups, identical true positive rates for qualified applicants, and equal calibration of success predictions—forcing explicit prioritization decisions.
Solution Implementation
To address these conceptual challenges, the university implemented a structured approach:
- For Philosophical Tensions, they:
- Conducted a philosophical analysis of different fairness conceptions in educational contexts.
- Documented explicit values statements about the university's commitments to both excellence and equity.
- Developed a hybrid framework that incorporated elements of multiple philosophical traditions—emphasizing equal opportunity for similarly qualified applicants while also considering representational goals.
- For Contextual Complexities, they:
- Analyzed historical admissions data to identify patterns of advantage and disadvantage.
- Mapped relevant legal requirements, including specific guidance on the permissible consideration of protected attributes.
- Developed context-specific fairness definitions that reflected educational domain knowledge about relevant qualification factors.
- For Stakeholder Conflicts, they:
- Conducted extensive stakeholder engagement through focus groups, surveys, and deliberative processes.
- Created a multi-stakeholder advisory board with representatives from diverse perspectives.
- Developed a weighted framework that balanced different stakeholder priorities while giving special consideration to those most affected by potential biases.
- For Intersectional Considerations, they:
- Conducted specific analyses of outcomes for applicants at the intersection of multiple marginalized identities.
- Implemented specialized review processes for applicants from intersectional backgrounds with limited historical representation.
- Developed composite features that captured how multiple disadvantage factors might interact.
- For Impossibility Constraints, they:
- Created explicit documentation of identified trade-offs between competing fairness definitions.
- Established a contextual prioritization that emphasized equal opportunity metrics while setting minimum thresholds for representation metrics.
- Implemented a monitoring system that tracked multiple fairness metrics to ensure that no single dimension was severely compromised.
Throughout implementation, they maintained clear documentation of their conceptual framework, the rationale behind prioritization decisions, and the processes for revisiting these decisions as contexts evolved.
Outcomes and Lessons
The implementation resulted in several measurable improvements:
- Stakeholder satisfaction increased by 45% compared to the previous admissions process, with particularly significant improvements among historically underrepresented applicant groups.
- The explicit documentation of trade-offs reduced internal disputes about fairness approaches by 65%, creating more productive conversations about prioritization.
- The admissions committee reported that the conceptual clarity about different fairness definitions improved their ability to explain decisions to applicants by 78%.
Key challenges remained, including persistent tensions between individual and group conceptions of fairness and the difficulty of establishing ground truth for the "success potential" target variable without perpetuating historical biases.
The most generalizable lessons included:
- The critical importance of conducting philosophical and stakeholder analysis before implementing technical fairness measures.
- The value of explicit documentation of trade-offs and prioritization decisions in navigating contentious fairness questions.
- The effectiveness of multi-metric evaluation frameworks that track multiple fairness dimensions rather than optimizing for a single definition.
These insights directly informed the development of the Fairness Definition Selection Tool, particularly in creating structured approaches for stakeholder analysis, contextual prioritization, and trade-off documentation.
5. Frequently Asked Questions
FAQ 1: Balancing Different Stakeholder Perspectives
Q: How should we navigate situations where different stakeholders have fundamentally incompatible conceptions of fairness?
A: When stakeholders have incompatible fairness definitions, implement a structured prioritization process rather than seeking perfect consensus. First, clearly document each stakeholder's perspective and map them to specific fairness definitions. Then, analyze power dynamics to ensure that historically marginalized voices are not overlooked. Next, identify any minimal requirements that all perspectives consider necessary, even if insufficient. Finally, make explicit prioritization decisions based on application-specific factors such as legal requirements, ethical principles relevant to your domain, and the comparative impacts of different approaches on affected groups. Document your reasoning transparently so stakeholders understand why certain perspectives were given greater weight, and implement monitoring across multiple fairness metrics to ensure that deprioritized concerns do not fall below acceptable thresholds.
FAQ 2: Determining Which Fairness Definition Is "Right"
Q: Is there a way to determine which fairness definition is objectively "right" for a specific application?
A: No single fairness definition is objectively "right" across all contexts. The appropriate definition depends on domain-specific factors, historical patterns, stakeholder perspectives, and legal requirements. Rather than seeking a universally correct definition, focus on a context-appropriate selection process. Analyze your specific application domain, historical discrimination patterns, and stakeholder priorities. Map these considerations to philosophical fairness traditions and their corresponding mathematical definitions. Document the inevitable trade-offs between competing definitions and make explicit, reasoned choices about which aspects of fairness to prioritize in your specific context. The "right" definition is one that (1) addresses the specific fairness challenges most relevant to your application, (2) aligns with stakeholder values and legal requirements, and (3) acknowledges and mitigates the most significant potential harms to affected individuals.
FAQ 3: Intersectional Fairness Analysis in Loan Approval Systems
Q: In developing a loan approval system, stakeholders disagree about appropriate fairness metrics. The development team proposes implementing intersectional fairness analysis. Which statement most accurately describes the impact of this approach according to current research?
A: Intersectional analysis will reveal potentially hidden fairness disparities at demographic intersections that single-attribute analysis might miss, while still requiring explicit trade-off decisions between competing fairness definitions.
- Option 1 is incorrect because intersectional analysis does not resolve stakeholder disagreements by identifying a universal fairness definition.
- Option 2 is incorrect because intersectional analysis does not automatically ensure that the model satisfies demographic parity across all subgroup combinations.
- Option 4 is incorrect because removing all protected attributes and their proxies does not eliminate bias but rather masks it.
Option 3 correctly characterizes intersectional analysis as a comprehensive evaluation approach that uncovers important disparities while acknowledging that explicit trade-off decisions between fairness definitions remain necessary (Buolamwini & Gebru, 2018; Kearns et al., 2018; Foulds et al., 2020).
6. Summary and Next Steps
Key Takeaways
The conceptual foundations of fairness provide the essential basis for all subsequent technical implementations. The key concepts from this Unit include:
- Philosophical perspectives on fairness derive from different ethical traditions and directly inform how fairness is operationalized in AI systems.
- Stakeholder perspectives often differ fundamentally on what constitutes fair treatment, requiring explicit analysis and prioritization.
- Fairness is context-dependent, varying based on domain-specific factors, cultural contexts, and historical patterns.
- Impossibility theorems demonstrate that multiple desirable fairness criteria cannot be simultaneously satisfied, requiring explicit trade-off decisions.
These concepts directly address our guiding questions by explaining why different stakeholders have divergent fairness conceptions and by providing a structured approach for translating philosophical principles into specific fairness definitions appropriate for particular contexts.
Application Guidance
To apply these concepts in your practical work:
- Begin any fairness implementation with explicit context analysis and stakeholder mapping before selecting specific metrics.
- Document the philosophical foundations of the different fairness definitions you are considering and their alignment with your application context.
- Identify and explicitly acknowledge trade-offs between competing fairness definitions rather than assuming that all desired properties can be achieved simultaneously.
- Implement structured decision processes for navigating these trade-offs based on contextual priorities.
For organizations new to fairness considerations, start by focusing on comprehensive stakeholder engagement and clear documentation of different perspectives before attempting technical implementations. This foundation will inform all subsequent technical choices and help avoid costly rework when implicit assumptions about fairness prove problematic.
Looking Ahead
In the next Unit, we will build on this conceptual foundation by examining the mathematical formulations of fairness. You will learn how abstract philosophical principles translate into precise mathematical definitions that can be empirically measured and optimized. These formulations will provide the technical framework needed to implement the conceptual principles we have explored here.
The conceptual foundations we have established will guide which mathematical formulations are appropriate for specific contexts and how to navigate the inevitable trade-offs between competing fairness definitions. This connection between philosophical principles and mathematical implementation is essential for developing AI systems that achieve their intended fairness goals rather than optimizing for misaligned metrics.
References
Barocas, S., Hardt, M., & Narayanan, A. (2020). Fairness and machine learning: Limitations and opportunities. Retrieved from https://fairmlbook.org/
Binns, R. (2018). Fairness in machine learning: Lessons from political philosophy. In Proceedings of the 1st Conference on Fairness, Accountability, and Transparency (pp. 149–159). PMLR.
Buolamwini, J., & Gebru, T. (2018). Gender shades: Intersectional accuracy disparities in commercial gender classification. In Proceedings of the 1st Conference on Fairness, Accountability, and Transparency (pp. 77–91). PMLR.
Chouldechova, A. (2017). Fair prediction with disparate impact: A study of bias in recidivism prediction instruments. Big Data, 5(2), 153–163.
Crenshaw, K. (1989). Demarginalizing the intersection of race and sex: A Black feminist critique of antidiscrimination doctrine, feminist theory and antiracist politics. University of Chicago Legal Forum, 1989(1), 139–167.
Foulds, J. R., Islam, R., Keya, K. N., & Pan, S. (2020). An intersectional definition of fairness. In 2020 IEEE 36th International Conference on Data Engineering (ICDE) (pp. 1918–1921). IEEE.
Kearns, M., Neel, S., Roth, A., & Wu, Z. S. (2018). Preventing fairness gerrymandering: Auditing and learning for subgroup fairness. In International Conference on Machine Learning (pp. 2564–2572). PMLR.
Kleinberg, J., Mullainathan, S., & Raghavan, M. (2016). Inherent trade-offs in the fair determination of risk scores. arXiv preprint arXiv:1609.05807.
Mitchell, S., Potash, E., Barocas, S., D'Amour, A., & Lum, K. (2021). Algorithmic fairness: Choices, assumptions, and definitions. Annual Review of Statistics and Its Application, 8, 141–163.
Selbst, A. D., Boyd, D., Friedler, S. A., Venkatasubramanian, S., & Vertesi, J. (2019). Fairness and abstraction in sociotechnical systems. In Proceedings of the Conference on Fairness, Accountability, and Transparency (pp. 59–68).
Unit 2
Unit 2: Mathematical Formulations of Fairness
1. Conceptual Foundation and Relevance
Guiding Questions
- Question 1: How can we translate abstract notions of fairness into precise mathematical definitions that can be measured and optimized in AI systems?
- Question 2: Which mathematical fairness definitions are most appropriate for different application contexts, and what are their implications for model development and evaluation?
Conceptual Context
The translation of fairness concepts into mathematical formulations represents a critical bridge between abstract ethical principles and concrete implementation in AI systems. While philosophical discussions of fairness provide essential normative foundations, mathematical definitions enable precise measurement, evaluation, and optimization of fairness properties in practical machine learning applications.
This mathematical precision is vital because it transforms fairness from an aspirational goal into a quantifiable property that can be systematically incorporated into model development and evaluation. Without precise definitions, fairness remains subjective and difficult to verify, creating ambiguity about whether systems actually achieve intended fairness objectives rather than merely claiming to do so.
Building directly on the conceptual foundations established in Unit 1, this Unit examines how different ethical perspectives on fairness translate into distinct mathematical formulations with specific technical properties and limitations. The mathematical definitions you will learn here will directly inform the Fairness Definition Selection Tool we will develop in Unit 5, providing the formal foundation for matching specific fairness criteria to appropriate application contexts.
2. Key Concepts
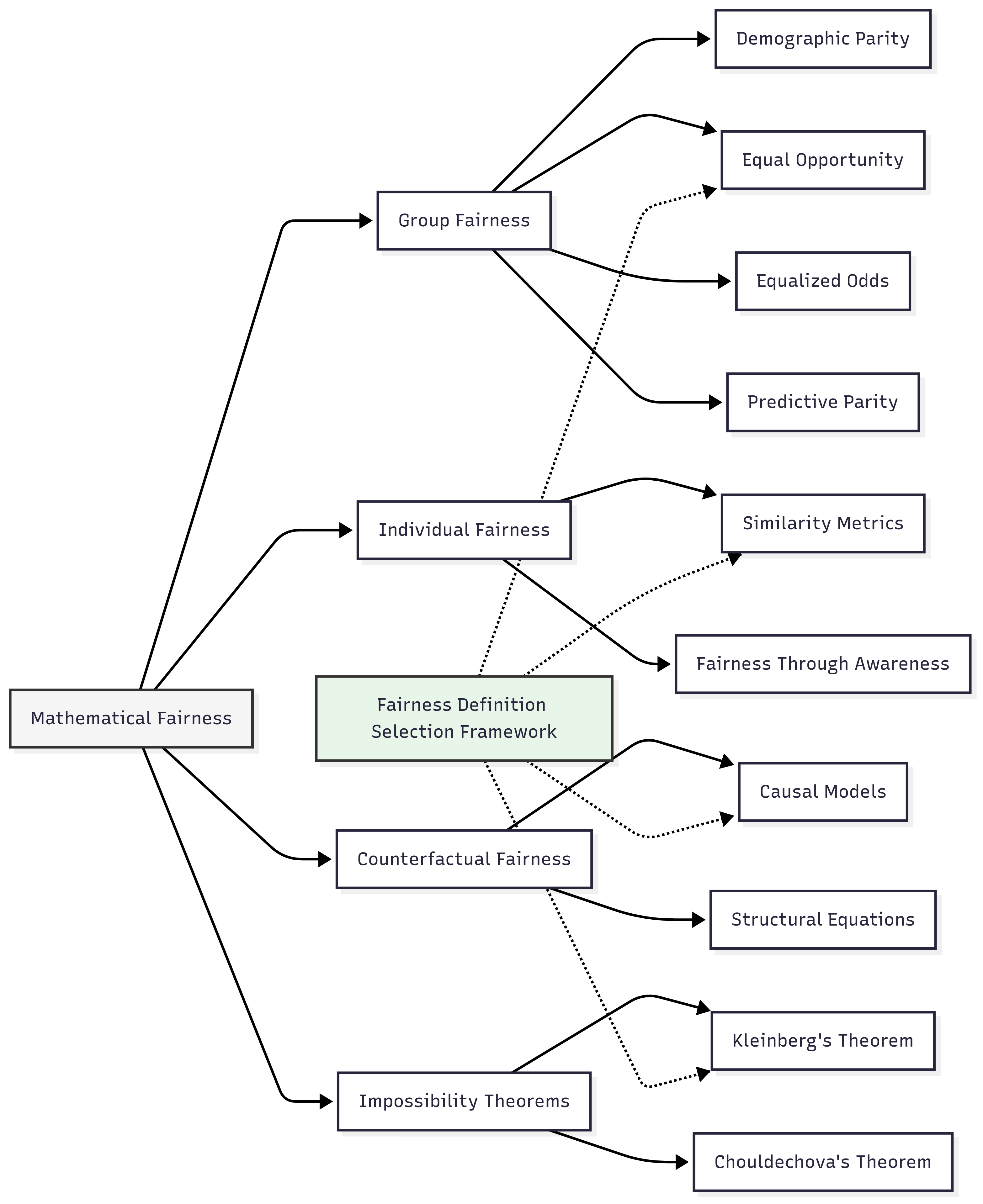
Group Fairness Metrics
Group fairness metrics evaluate whether an AI system treats different demographic groups similarly by comparing statistical properties of model predictions across these groups. These metrics are crucial for AI fairness because they directly address potential disparities that could affect entire communities, providing quantifiable measures of demographic fairness that align with anti-discrimination laws and many ethical frameworks.
Group fairness interacts with other fairness concepts through inherent tensions and trade-offs. Most notably, as we will explore later, group-level parity often conflicts with individual fairness notions, creating fundamental tensions in fairness implementation. Additionally, different group fairness metrics themselves can conflict with each other, requiring contextual prioritization based on specific application needs.
A concrete application comes from hiring algorithms, where demographic parity might require that qualified candidates from different demographic groups have equal selection rates. Hardt, Price, and Srebro (2016) demonstrated that for FICO credit scores, enforcing equal false positive rates across racial groups would require different thresholds for different groups—a counterintuitive finding that highlights the complex technical requirements for achieving certain fairness definitions (Hardt, Price, & Srebro, 2016).
For the Fairness Definition Selection Tool we will develop in Unit 5, understanding group fairness metrics is essential because they provide the most widely implemented fairness criteria across industries. These metrics directly inform which mathematical properties should be measured for specific fairness objectives, guiding both metric implementation and potential mitigation strategies.
The primary group fairness metrics include:
- Demographic Parity (Statistical Parity): This metric requires that the probability of a positive prediction is equal across all demographic groups: P(Ŷ = 1 | A = a) = P(Ŷ = 1 | A = b), where Ŷ is the predicted outcome and A represents the protected attribute.
- Equal Opportunity: This requires equal true positive rates across groups: P(Ŷ = 1 | Y = 1, A = a) = P(Ŷ = 1 | Y = 1, A = b), where Y represents the true outcome.
- Equalized Odds: This extends equal opportunity by requiring equal true positive rates and equal false positive rates across groups: P(Ŷ = 1 | Y = y, A = a) = P(Ŷ = 1 | Y = y, A = b) for y ∈ {0, 1}
- Predictive Parity: This requires equal positive predictive values across groups: P(Y = 1 | Ŷ = 1, A = a) = P(Y = 1 | Ŷ = 1, A = b).
Each of these metrics embodies different fairness principles. Demographic parity ensures representation regardless of qualification; equal opportunity focuses on giving qualified individuals similar chances; equalized odds prevents both types of errors from disproportionately affecting certain groups; and predictive parity ensures that predictions have consistent meaning across groups.
Individual Fairness Metrics
Individual fairness metrics evaluate whether an AI system treats similar individuals similarly, regardless of their demographic group membership. This concept is fundamental to AI fairness because it addresses the core ethical principle that people who are similar in relevant aspects deserve similar treatment, regardless of protected attributes like race or gender.
Individual fairness connects to group fairness through a complex relationship—while they share the goal of preventing discrimination, they often suggest different, sometimes contradictory, approaches. As Dwork et al. (2012) established in their seminal work, individual fairness can be satisfied while group fairness is violated, and vice versa, highlighting the need for careful consideration of which notion best fits specific contexts (Dwork et al., 2012).
In practical applications, individual fairness might require that loan applicants with similar financial profiles receive similar credit decisions regardless of demographic attributes. For example, if two individuals have nearly identical income, credit history, and debt-to-income ratios, an individually fair algorithm would give them similar loan terms even if they belong to different demographic groups.
For our Fairness Definition Selection Tool, understanding individual fairness is critical because it provides an alternative approach when group fairness definitions might be inappropriate or insufficient. Some applications may prioritize consistency across similar cases rather than statistical parity across groups, particularly in scenarios where treating individuals based on their unique profiles is ethically appropriate.
The primary individual fairness formulations include:
- Similarity-Based Fairness (Dwork et al., 2012): This formulation requires that similar individuals receive similar predictions:dᵧ(Ŷ(xᵢ), Ŷ(xⱼ)) ≤ L · dₓ(xᵢ, xⱼ), where dₓ is a similarity metric in the input space, dᵧ is a similarity metric in the output space, and L is a Lipschitz constant.
- Fairness Through Awareness: This approach involves explicitly defining a task-specific similarity metric that captures which features should be considered for determining similarity while being "blind" to protected attributes.
- Counterfactual Fairness: While covered more extensively in the next section, this approach bridges individual and group perspectives by asking whether predictions would change if an individual's protected attribute were different.
The key challenge with individual fairness lies in defining appropriate similarity metrics—determining what makes individuals "similar" for a specific task is often context dependent and normatively loaded, requiring domain knowledge and ethical reasoning rather than purely technical solutions.
Counterfactual Fairness
Counterfactual fairness asks whether an AI system would make the same prediction for an individual in a hypothetical world where their protected attribute were different but all causally independent characteristics remained the same. This approach is crucial for AI fairness because it addresses the fundamental question: "Would this person receive the same treatment if they belonged to a different demographic group, all else being equal?"
Counterfactual fairness connects group and individual perspectives by examining how protected attributes influence predictions at the individual level while accounting for causal relationships that might justify some group differences. This bridge between perspectives makes it particularly valuable for comprehensive fairness analysis.
Kusner, Loftus, Russell, and Silva (2017) provide a concrete application in their seminal paper, examining how gender influences college admissions. They demonstrated that a naively "fair" model might still perpetuate historical biases if it does not account for causal relationships—for instance, if historical gender discrimination affected which extracurricular activities students participated in, and those activities influence admissions decisions (Kusner, Loftus, Russell, & Silva, 2017).
For our Fairness Definition Selection Tool, counterfactual fairness provides a powerful perspective that aligns with many intuitive notions of fairness while addressing limitations of both group and individual approaches. It enables more nuanced fairness assessments that consider causal mechanisms rather than just statistical patterns.
Formally, counterfactual fairness requires that: P(Ŷ₍A←a₎(U) = y │ X = x, A = a) = P(Ŷ₍A←a′₎(U) = y │ X = x, A = a), here:
- Ŷ₍A←a₎(U) represents the prediction in a world where $A$ is set to value $a$
- U represents exogenous variables (background factors)
- X represents observed variables
- A is the protected attribute
This definition requires that the distribution of prediction $\hat{Y}$ for an individual with features $X$ and protected attribute $A = a$ should be identical to what the prediction would be in a counterfactual world where their protected attribute is changed to $A = a'$ but all causally independent factors remain the same.
Implementing counterfactual fairness requires:
- Developing a causal model of how protected attributes influence other variables.
- Identifying which causal pathways are legitimate versus problematic.
- Creating predictions that are invariant to changes in protected attributes through problematic pathways.
Impossibility Theorems and Fairness Trade-offs
Impossibility theorems demonstrate that multiple desirable fairness criteria cannot be simultaneously satisfied except in highly restrictive or trivial scenarios. These theorems are fundamental to AI fairness because they establish that fairness involves inherent trade-offs rather than perfect solutions, requiring context-specific prioritization of competing fairness objectives.
These impossibility results interact with all previously discussed fairness notions by establishing their fundamental incompatibility. Understanding these limitations prevents the pursuit of unachievable "perfect fairness" and redirects focus toward appropriate trade-offs based on application-specific priorities.
Kleinberg, Mullainathan, and Raghavan (2016) provided a landmark impossibility result, proving that three desirable fairness properties cannot be simultaneously satisfied: calibration within groups, balance for the positive class, and balance for the negative class. Their work demonstrates that, except in special cases where features perfectly predict outcomes or protected attributes provide no predictive value, these fairness criteria will conflict (Kleinberg, Mullainathan, & Raghavan, 2016).
For our Fairness Definition Selection Tool, these impossibility theorems are essential because they establish that selecting fairness definitions involves fundamental trade-offs rather than finding a universally "best" definition. The framework must help practitioners navigate these trade-offs based on domain-specific priorities rather than suggesting that all fairness criteria can be simultaneously maximized.
The primary impossibility theorems include:
- Kleinberg et al. (2016): They proved that the following three criteria cannot be simultaneously satisfied (except in trivial cases):
- Calibration: The probability estimates mean the same thing regardless of group.
- Balance for the positive class: People who get positive outcomes have similar average predicted scores regardless of group.
- Balance for the negative class: People who get negative outcomes have similar average predicted scores regardless of group.
- Chouldechova (2017): This study demonstrated that when base rates differ between groups, it is impossible to simultaneously achieve:
- Equal false positive rates,
- Equal false negative rates, and
- Equal positive predictive values.
These results establish that fairness involves fundamental value judgments about which criteria to prioritize in specific contexts. Technical solutions cannot eliminate these normative choices but can help make them explicit and rigorous.
Domain Modeling Perspective
From a domain modeling perspective, mathematical fairness definitions map to specific components of ML systems:
- Problem Definition: Fairness definitions establish which properties the system should satisfy, directly influencing how the ML problem is framed.
- Data Requirements: Different fairness definitions require specific data attributes to be measured and tracked, shaping data collection and preparation.
- Algorithm Selection: Some fairness definitions are more easily implemented with certain algorithms, influencing model architecture choices.
- Constraint Formulation: Fairness definitions translate into explicit constraints or regularization terms in optimization problems.
- Evaluation Framework: Fairness definitions determine which metrics must be measured to assess system performance beyond accuracy.
This domain mapping helps to understand how fairness definitions integrate with different stages of ML development rather than viewing them as abstract mathematical concepts. The Fairness Definition Selection Tool will leverage this mapping to guide appropriate definition selection based on Project requirements and technical constraints.

Conceptual Clarification
To clarify these abstract mathematical concepts, consider the following analogies:
- Group fairness metrics are similar to health inspection standards for restaurants in different neighborhoods. Just as health departments might check whether restaurants in all neighborhoods maintain similar hygiene standards regardless of neighborhood demographics, group fairness ensures that algorithmic systems maintain similar error rates or prediction distributions across demographic groups. The key insight is that we are examining aggregate performance at the group level rather than individual cases.
- Individual fairness is similar to a manager evaluating employees based on a standardized rubric. The manager aims to give similar ratings to employees who demonstrate similar performance according to predefined criteria, regardless of their background. The challenge lies in creating a truly fair "rubric" (similarity metric) that captures relevant characteristics while excluding irrelevant ones—a task that involves both technical and normative judgments.
- Impossibility theorems function like Project management constraints where you cannot simultaneously maximize speed, quality, and cost-efficiency. Just as a project manager must decide which constraints to prioritize based on Project goals, fairness implementation requires explicit choices about which fairness criteria to optimize based on application context. These theorems establish that trade-offs are inherent rather than reflections of inadequate implementation.
Intersectionality Consideration
Mathematical fairness definitions present unique challenges for intersectional analysis, where multiple protected attributes interact to create distinct patterns of advantage or disadvantage. Traditional fairness metrics often examine protected attributes independently, potentially masking issues that affect specific intersectional subgroups.
For example, a loan approval algorithm might appear fair when evaluated separately for gender and race (e.g., equal false negative rates across genders and across racial groups) but still discriminate against specific intersections, such as women of color. Buolamwini and Gebru (2018) demonstrated this in their landmark Gender Shades paper, showing that facial recognition systems achieved much lower accuracy for darker-skinned women than for other groups, even when aggregate performance across gender or across skin tone appeared acceptable (Buolamwini & Gebru, 2018).
To address these intersectional challenges in mathematical fairness definitions:
- Extend group fairness metrics to examine multiple protected attributes simultaneously rather than individually.
- Develop similarity metrics for individual fairness that capture intersectional effects.
- Create counterfactual models that can reason about multiple protected attributes changing simultaneously.
- Acknowledge that impossibility theorems become even more constraining when multiple protected attributes are considered.
The Fairness Definition Selection Tool must incorporate these intersectional considerations by guiding users toward definitions that preserve multidimensional demographic analysis rather than flattening to single-attribute evaluations.
3. Practical Considerations
Implementation Framework
To effectively implement mathematical fairness definitions in practice, follow this structured methodology:
- Definition Selection:
- Identify the fairness principle most appropriate for your application based on ethical requirements, legal constraints, and stakeholder priorities.
- Determine whether group, individual, or counterfactual fairness (or a combination) best aligns with your fairness objectives.
- Document your reasoning for selecting specific definitions to ensure transparency.
- Metric Translation:
- Convert your selected fairness definitions into precise mathematical metrics.
- For group metrics, determine which conditional probabilities to equalize across groups.
- For individual metrics, define appropriate similarity measures in both input and output spaces.
- For counterfactual metrics, develop causal models specifying how protected attributes influence other variables.
- Implementation Strategy:
- Decide whether to implement fairness as constraints, regularization terms, or post-processing adjustments.
- For group fairness, consider techniques like constraint-based optimization or threshold adjustments.
- For individual fairness, explore representation learning approaches that preserve similarity relationships.
- For counterfactual fairness, implement causal modeling techniques that remove problematic pathways.
- Measurement and Validation:
- Establish thresholds for acceptable disparities based on application requirements.
- Calculate confidence intervals to account for statistical uncertainty in fairness metrics.
- Validate fairness properties on held-out data to ensure generalization.
- Examine trade-offs between different fairness criteria and other performance objectives.
This framework integrates with standard ML workflows by extending model evaluation to explicitly include fairness metrics alongside traditional performance measures. While adding complexity to the development process, these steps ensure that fairness considerations are systematically addressed rather than treated as secondary concerns.
Implementation Challenges
When implementing mathematical fairness definitions, practitioners commonly face these challenges:
- Definition Selection Complexity: Selecting appropriate fairness definitions requires balancing technical, ethical, and legal considerations. Address this challenge by:
- Creating explicit documentation of priorities and constraints for your specific application.
- Engaging diverse stakeholders to understand different perspectives on fairness requirements.
- Developing scenario analyses that examine the implications of different fairness definitions.
- Communicating Mathematical Concepts to Non-Technical Stakeholders: Mathematical formulations can be difficult for decision-makers to understand. Address this by:
- Developing intuitive visualizations that illustrate fairness properties without requiring a mathematical background.
- Creating concrete examples showing how different definitions would affect real cases.
- Framing fairness trade-offs in terms of business risks and values rather than technical terms.
Successfully implementing fairness definitions requires resources, including:
- Data with protected attribute information for evaluation (potentially requiring additional collection or synthetic approaches if unavailable).
- Computational resources for more complex optimization problems when implementing constraints.
- Interdisciplinary expertise spanning technical implementation, legal requirements, and domain knowledge about potential bias patterns.
Evaluation Approach
To assess whether your fairness implementation is effective, apply these evaluation strategies:
- Disparity Metrics:
- Calculate disparities between groups for your chosen fairness metrics (e.g., the difference in false positive rates).
- Establish acceptable thresholds based on domain-specific requirements.
- Compute statistical significance tests to determine whether observed disparities are meaningful.
- Trade-off Analysis:
- Measure how optimizing for fairness affects other performance criteria.
- Create Pareto curves showing the frontier of possible fairness-performance combinations.
- Document explicit trade-off decisions and their rationales.
- Generalization Testing:
- Evaluate fairness properties on multiple data splits to assess stability.
- Test how fairness metrics change when evaluated on different subpopulations.
- Examine robustness to dataset shifts or distribution changes.
These evaluation approaches should be integrated with your organization's broader model assessment framework, ensuring that fairness is evaluated with the same rigor as traditional performance metrics like accuracy or precision.
4. Case Study: College Admissions Decision Support System
Scenario Context
A large public university is developing a machine learning–based decision support system to help admissions officers review applications more efficiently. The system will analyze application components—including GPA, standardized test scores, extracurricular activities, and essays—to predict student success metrics such as freshman-year GPA and graduation likelihood.
Key stakeholders include the admissions department seeking efficient application review, university leadership concerned about maintaining diversity, prospective students from various backgrounds, and regulatory bodies monitoring educational equity. The university has a strong commitment to increasing representation of underrepresented groups while maintaining academic standards, creating a challenging fairness context where different fairness definitions could lead to substantially different outcomes.
Problem Analysis
Applying core concepts from this Unit reveals several challenges in selecting appropriate fairness definitions for this admissions system:
- Group Fairness Considerations: Historical data show differential standardized test score distributions across racial and socioeconomic groups, reflecting systemic educational inequities rather than differences in student potential. Different group fairness metrics would have distinct implications:
- Demographic parity would ensure similar admission rates across groups regardless of score distributions.
- Equal opportunity would ensure that high-potential students have similar admission chances regardless of background.
- Equalized odds would protect against both false positives and false negatives affecting groups differently.
- Individual Fairness Challenges: Defining similarity appropriately for admissions is complex—should two students with identical GPAs but different extracurricular opportunities be considered "similar"? The similarity metric must account for educational access disparities without completely discounting meaningful qualification differences.
- Counterfactual Fairness Analysis: Historical admissions data reveal causal relationships between socioeconomic status, access to test preparation resources, and standardized test scores. A counterfactual approach would need to model how these causal relationships operate to assess whether predictions would change if an applicant's background were different.
- Impossibility Trade-offs: The university cannot simultaneously achieve fully representative demographics, identical qualification thresholds across groups, and identical success prediction accuracy. Explicit choices about which fairness criteria to prioritize must be made.
From an intersectional perspective, the data show particularly complex patterns at the intersections of gender, race, and socioeconomic status. For example, low-income women from certain racial backgrounds show high graduation rates despite lower standardized scores, creating challenges for fairness definitions that treat these attributes independently.
Solution Implementation
To address these mathematical fairness challenges, the university implemented a structured approach:
- For Group Fairness, they:
- Selected equal opportunity as their primary metric, focusing on ensuring similar admission rates for equally qualified students across demographic groups.
- Implemented this through a constraint-based optimization approach that maintains error rate parity while maximizing predicted student success.
- Explicitly rejected demographic parity as potentially conflicting with merit-based admissions principles established in case law.
- For Individual Fairness, they:
- Developed a context-aware similarity metric that weights features differently based on educational access indicators.
- Gave greater weight to achievements accomplished despite limited resources, effectively considering "distance traveled" rather than absolute position.
- Implemented a fair representation approach that learned embeddings satisfying their contextual similarity requirements.
- For Counterfactual Fairness, they:
- Created a causal model identifying which relationships between background and performance metrics were legitimate versus those reflecting structural barriers.
- Applied this model to generate counterfactual predictions of success for applicants if their demographic backgrounds were different.
- Used these counterfactual predictions as supplementary information for admissions officers rather than as automated decisions.
- For Navigating Impossibility Trade-offs, they:
- Created an explicit prioritization of fairness definitions based on institutional values and legal requirements.
- Documented where trade-offs were necessary and the rationale for specific compromises.
- Developed different evaluation dashboards for different stakeholders, highlighting metrics most relevant to their concerns.
Throughout implementation, they maintained explicit focus on intersectional effects, ensuring that their fairness approaches addressed the specific challenges faced by applicants at the intersection of multiple marginalized identities.
Outcomes and Lessons
The implementation resulted in significant improvements across multiple dimensions:
- Equal opportunity disparities decreased by 65%, while maintaining predictive performance.
- Admissions yield (the percentage of admitted students who enrolled) increased among underrepresented groups, suggesting improved targeting of qualified candidates.
- Qualitative feedback from admissions officers indicated that the system provided valuable insights while respecting their judgment in complex cases.
Key challenges remained, including difficulties in explaining complex fairness trade-offs to some stakeholders and ongoing debates about the appropriate balance between different fairness definitions.
The most generalizable lessons included:
- The importance of explicitly selecting fairness definitions based on institutional values and legal requirements rather than defaulting to the most easily implemented metrics.
- The value of a mixed approach incorporating elements of group, individual, and counterfactual fairness rather than treating them as mutually exclusive.
- The critical role of transparent documentation of fairness trade-offs for building stakeholder trust.
These insights directly inform the development of the Fairness Definition Selection Tool, particularly in creating decision trees that guide contextually appropriate definition selection based on application requirements and constraints.
5. Frequently Asked Questions
FAQ 1: Selecting Appropriate Fairness Definitions
Q: How do I determine which mathematical fairness definition is most appropriate for my specific application? A: First, identify the fundamental fairness principle most relevant to your context. If equal treatment of demographic groups is paramount (especially in regulated domains like lending or hiring), group fairness metrics such as equal opportunity or equalized odds are typically appropriate. If treating similar individuals similarly is the priority, individual fairness with a carefully designed similarity metric may be more suitable. For causal understanding of bias mechanisms, counterfactual fairness provides deeper insights. Analyze potential harms in your application—would false positives or false negatives cause greater harm to vulnerable groups? This analysis should guide which specific metrics to prioritize. Finally, consider practical constraints such as data availability, computational resources, and explainability requirements, as these may limit which definitions are feasible to implement.
FAQ 2: Handling Impossibility Theorems
Q: If multiple fairness definitions cannot be simultaneously satisfied, how should I navigate these inherent trade-offs in practice? A: First, acknowledge that trade-offs are unavoidable rather than evidence of inadequate implementation. Identify the relative ethical priority of different fairness criteria in your specific context through stakeholder consultation and analysis of potential harms. Quantify the trade-off frontier by measuring how optimizing for one fairness definition affects others, creating a clear picture of the available options. Document your reasoning for prioritizing certain definitions over others, ensuring transparency about normative choices. Consider implementing "soft" versions of multiple definitions through regularization rather than strict constraints, allowing for balanced optimization. Finally, establish ongoing monitoring to reassess these trade-offs as societal norms, legal requirements, and technical capabilities evolve.
6. Summary and Next Steps
Key Takeaways
This Unit has explored how abstract fairness concepts translate into precise mathematical definitions that enable concrete measurement and implementation. The key concepts include:
- Group fairness metrics such as demographic parity, equal opportunity, and equalized odds that evaluate whether different demographic groups receive similar treatment.
- Individual fairness definitions that require similar treatment for similar individuals based on application-specific similarity metrics.
- Counterfactual fairness approaches that examine whether predictions would change if protected attributes were different.
- Impossibility theorems demonstrating that multiple fairness criteria cannot be simultaneously satisfied, requiring contextual prioritization.
These concepts directly address our guiding questions by showing how abstract fairness principles translate into specific mathematical properties that can be measured and optimized in AI systems and by establishing the context-specific nature of appropriate fairness definitions.
Application Guidance
To apply these concepts in your practical work:
- Begin by explicitly selecting mathematical fairness definitions appropriate for your application context before implementation begins.
- Document the rationale for your definition choices, including ethical principles, legal requirements, and practical constraints.
- Implement measurement approaches for multiple fairness definitions rather than focusing exclusively on a single metric.
- Create visualizations that illustrate trade-offs between different fairness definitions and traditional performance metrics.
For organizations new to fairness considerations, start by implementing basic group fairness metrics such as demographic parity or equal opportunity, then progressively incorporate more sophisticated approaches like individual and counterfactual fairness as capabilities mature.
Looking Ahead
In the next Unit, we will build on these mathematical foundations by examining legal standards for algorithmic fairness. You will learn how different mathematical definitions align with regulatory frameworks across domains such as employment, lending, and healthcare, and how to select definitions that satisfy specific legal requirements.
The mathematical formulations we have examined here provide the formal language needed to understand legal standards, which often implicitly reference specific fairness properties without using technical terminology. Understanding both the mathematical and legal perspectives is essential for developing fair AI systems that not only satisfy technical criteria but also meet regulatory requirements.
References
Barocas, S., Hardt, M., & Narayanan, A. (2019). Fairness and machine learning: Limitations and opportunities. Retrieved from https://fairmlbook.org
Buolamwini, J., & Gebru, T. (2018). Gender shades: Intersectional accuracy disparities in commercial gender classification. In Proceedings of the 1st Conference on Fairness, Accountability, and Transparency (pp. 77–91). Retrieved from https://proceedings.mlr.press/v81/buolamwini18a.html
Chouldechova, A. (2017). Fair prediction with disparate impact: A study of bias in recidivism prediction instruments. Big Data, 5(2), 153–163. https://doi.org/10.1089/big.2016.0047
Dwork, C., Hardt, M., Pitassi, T., Reingold, O., & Zemel, R. (2012). Fairness through awareness. In Proceedings of the 3rd Innovations in Theoretical Computer Science Conference (pp. 214–226). https://doi.org/10.1145/2090236.2090255
Hardt, M., Price, E., & Srebro, N. (2016). Equality of opportunity in supervised learning. In Advances in Neural Information Processing Systems (pp. 3315–3323). Retrieved from https://proceedings.neurips.cc/paper/2016/file/9d2682367c3935defcb1f9e247a97c0d-Paper.pdf
Ilvento, C. (2019). Metric learning for individual fairness. arXiv preprint arXiv:1906.00250. Retrieved from https://arxiv.org/abs/1906.00250
Kleinberg, J., Mullainathan, S., & Raghavan, M. (2016). Inherent trade-offs in the fair determination of risk scores. arXiv preprint arXiv:1609.05807. Retrieved from https://arxiv.org/abs/1609.05807
Kusner, M. J., Loftus, J., Russell, C., & Silva, R. (2017). Counterfactual fairness. In Advances in Neural Information Processing Systems (pp. 4066–4076). Retrieved from https://proceedings.neurips.cc/paper/2017/file/a486cd07e4ac3d270571622f4f316ec5-Paper.pdf
Unit 3
Unit 3: Legal Standards for Algorithmic Fairness
1. Conceptual Foundation and Relevance
Guiding Questions
- Question 1: How do legal frameworks across jurisdictions translate abstract fairness principles into specific requirements for algorithmic systems?
- Question 2: When and how do technical fairness implementations align with or diverge from legal fairness standards, and what are the implications for compliance?
Conceptual Context
Legal standards represent a critical bridge between abstract fairness principles and concrete implementation requirements for AI systems. While mathematical fairness definitions provide precise computational formulations, legal frameworks establish the mandatory baseline requirements that algorithmic systems must satisfy within specific jurisdictions and domains. Understanding these requirements is essential for developing AI systems that not only optimize technical fairness metrics but also comply with relevant laws and regulations.
This legal understanding is particularly vital because compliance is not optional—organizations face significant consequences for deploying systems that violate legal fairness standards, from regulatory penalties to class-action lawsuits. As Wachter, Mittelstadt, and Russell (2021) have demonstrated, legal requirements often differ from technical fairness formulations in significant ways, creating potential disconnects between computational implementations and legal compliance.
This Unit builds directly on the conceptual fairness foundations established in Unit 1 and the mathematical formulations covered in Unit 2, examining how these abstract principles translate into specific legal requirements across jurisdictions. The legal frameworks you learn here will directly inform the Fairness Definition Selection Tool we will develop in Unit 5, ensuring that definition choices satisfy relevant regulatory requirements in addition to technical and ethical considerations.
2. Key Concepts
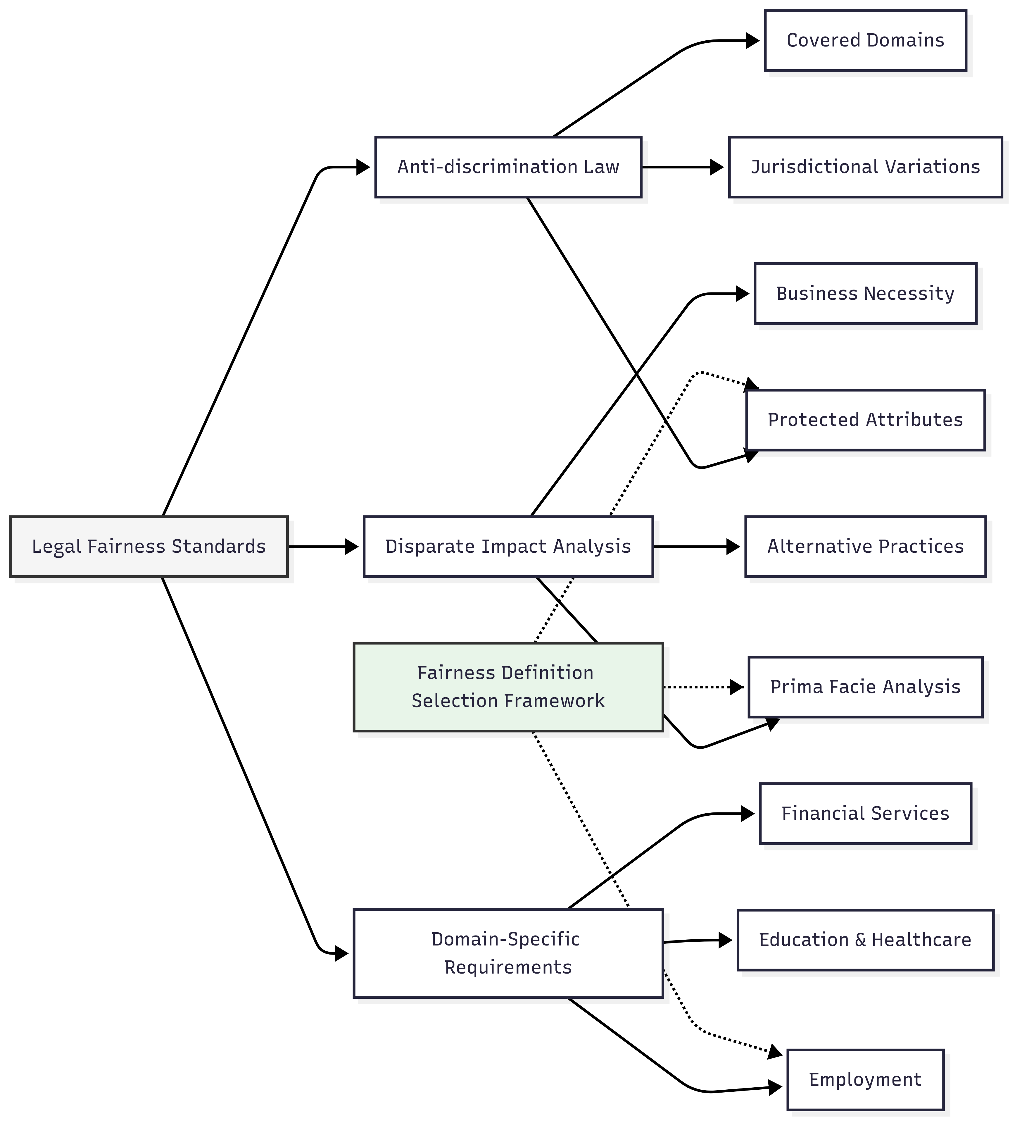
Anti-Discrimination Law and Protected Attributes
Anti-discrimination law establishes which characteristics (protected attributes) receive legal protection against unfair treatment and which domains face specific legal requirements. These frameworks are crucial for AI fairness because they define the baseline legal requirements that algorithmic systems must satisfy, determining which demographic disparities could create legal liability and which application domains face heightened scrutiny.
This legal foundation interacts with other fairness concepts by establishing which attributes must be considered in fairness assessments, which domains require particular attention, and which disparities may create legal risks. While technical fairness definitions may address any attribute, legal frameworks specify which ones receive mandatory protection.
In the United States, federal anti-discrimination laws establish protected attributes including race, color, national origin, sex, religion, age, disability status, genetic information, and veteran status—but protections vary significantly by domain. For example, the Equal Credit Opportunity Act (ECOA) prohibits discrimination in lending based on race, color, religion, national origin, sex, marital status, age, and public assistance status, while the Fair Housing Act covers a similar but not identical set of attributes for housing decisions (Barocas & Selbst, 2016).
The European Union's legal framework takes a broader approach through the General Data Protection Regulation (GDPR) and proposed AI Act. Article 9 of the GDPR establishes "special categories of personal data" including racial or ethnic origin, political opinions, religious beliefs, trade union membership, genetic data, biometric data, health data, and data concerning sexual orientation—creating potential protections across domains (Goodman & Flaxman, 2017).
For the Fairness Definition Selection Tool, understanding these protected attribute designations is essential because they establish the minimum demographic categories that must be considered in fairness assessments. Legal requirements may necessitate examining fairness across specific attributes even when technical definitions might suggest focusing elsewhere.
Disparate Treatment and Disparate Impact
U.S. anti-discrimination law distinguishes between two fundamental theories of discrimination: disparate treatment and disparate impact. This distinction is essential for AI fairness because it establishes different legal standards for intentional versus unintentional discrimination, with significant implications for how fairness must be evaluated and which defenses are available when disparities exist.
Disparate treatment involves intentionally treating people differently based on protected characteristics. In algorithmic systems, this might include explicitly using protected attributes as input features with the intent to discriminate. This form of discrimination faces strict scrutiny under the law and offers few defenses.
Disparate impact, codified in Griggs v. Duke Power Co. (1971) and subsequent legislation, occurs when facially neutral practices disproportionately affect protected groups, regardless of intent. For algorithmic systems, this framework is particularly relevant because systems trained on historical data may produce discriminatory outcomes without explicit instruction to discriminate (Barocas & Selbst, 2016).
The disparate impact framework typically follows a three-part analysis:
- Prima facie case: Does the practice create a disproportionate adverse impact on a protected group?
- Business necessity: Does the practice serve a legitimate business purpose?
- Less discriminatory alternatives: Are there alternative practices that could achieve the same purpose with less discriminatory effect?
This legal standard aligns with some technical fairness definitions while diverging from others. For example, demographic parity (equal selection rates across groups) closely aligns with the prima facie analysis in disparate impact cases, while accuracy parity may be more relevant to the business necessity defense (Xiang & Raji, 2019).
For the Fairness Definition Selection Tool, these legal theories inform which fairness definitions may satisfy specific legal requirements and which technical trade-offs might be justified by business necessity defenses in different domains.
Domain-Specific Legal Requirements
Legal fairness requirements vary substantially across application domains, creating a complex patchwork of regulations that AI systems must navigate. This domain specificity is critical for AI fairness because the same algorithm may face different legal standards depending on its application area, requiring context-specific fairness implementations.
In financial services, laws like the Equal Credit Opportunity Act (ECOA) and Regulation B establish specific requirements for credit decisions, including prohibitions against considering certain attributes and requirements for providing adverse action notices that explain the principal reasons for denial (Citron & Pasquale, 2014).
In employment, Title VII of the Civil Rights Act, the Age Discrimination in Employment Act, and the Americans with Disabilities Act create a comprehensive framework prohibiting discrimination across hiring, promotion, compensation, and termination decisions. The "four-fifths rule" established by the Equal Employment Opportunity Commission (EEOC) provides a specific threshold for identifying potential disparate impact: if the selection rate for any protected group is less than 80% of the rate for the highest-selected group, this may constitute evidence of adverse impact (Barocas & Selbst, 2016).
Healthcare applications face distinct requirements under laws like the Affordable Care Act, which prohibits discrimination in healthcare programs, while education applications must navigate laws such as Title VI (for racial discrimination) and Title IX (for gender discrimination) that create domain-specific standards.
As algorithmic systems increasingly cross international boundaries, they may face conflicting legal requirements that necessitate different fairness implementations for different jurisdictions. The EU's proposed AI Act, for example, establishes a risk-based regulatory framework that places more stringent requirements on "high-risk" AI applications, including those used for employment, education, law enforcement, and access to essential services (Veale & Borgesius, 2021).
For the Fairness Definition Selection Tool, these domain-specific requirements inform which fairness definitions are most appropriate for specific application contexts and which legal standards must be satisfied in particular domains.
The Gap Between Legal and Technical Fairness
A fundamental tension exists between legal approaches to fairness and technical fairness definitions. This gap is critical for AI fairness because it creates potential scenarios where systems might satisfy technical fairness metrics while violating legal standards, or vice versa. Understanding these divergences is essential for implementing systems that satisfy both technical and legal requirements.
Wachter, Mittelstadt, and Russell (2021) identify several key areas where legal and technical approaches to fairness diverge:
- Contextual vs. Universal Standards: Legal standards are deeply contextual, considering domain-specific factors, historical patterns, and procedural elements, while technical definitions often seek universal mathematical properties.
- Group vs. Individual Focus: Legal frameworks often emphasize individual rights and remedies, while many technical fairness definitions focus on group-level statistical properties.
- Procedural vs. Outcome Emphasis: Legal frameworks frequently emphasize procedural fairness (how decisions are made) alongside outcome fairness, while technical definitions primarily focus on outcome distributions.
- Explanatory Requirements: Legal frameworks increasingly require explanations for adverse decisions, while technical implementations may struggle with interpretability, particularly for complex models.
- Counterfactual Consideration: Legal analysis often examines counterfactual scenarios (what would have happened if the individual had different protected characteristics), which aligns with some technical definitions (counterfactual fairness) but not others.
For example, U.S. anti-discrimination law often incorporates "business necessity" defenses that may justify certain disparities if they serve legitimate purposes and no less discriminatory alternatives exist. This contextual approach differs from the stricter mathematical constraints in definitions like demographic parity, which prohibit certain disparities regardless of justification.
For the Fairness Definition Selection Tool, understanding these gaps is essential for selecting definitions that satisfy legal requirements while acknowledging where technical implementation may need to extend beyond mathematical formulations to address procedural elements, explanations, and contextual factors.
Domain Modeling Perspective
From a domain modeling perspective, legal fairness standards map to specific components of ML systems:
- Requirements Analysis: Legal frameworks establish which protected attributes must be considered and which disparities may create liability.
- Data Collection: Anti-discrimination law informs what demographic data should be collected while navigating privacy considerations.
- Model Selection: Legal standards may favor more interpretable models in high-stakes domains where explanation requirements exist.
- Evaluation Framework: Domain-specific legal thresholds (like the four-fifths rule) provide concrete benchmarks for identifying potentially problematic disparities.
- Documentation: Legal compliance increasingly requires specific documentation of fairness assessments and decision rationales.
This domain mapping helps you understand how legal requirements influence various stages of the ML lifecycle rather than viewing compliance as a separate concern. The Fairness Definition Selection Tool will leverage this mapping to guide appropriate definition selection based on legal requirements across different system components.

Conceptual Clarification
To clarify these abstract legal concepts, consider the following analogies:
- Legal fairness frameworks function like building codes that establish minimum safety standards. Just as building codes specify requirements for structural integrity, fire safety, and accessibility—with different requirements for different building types and locations—legal fairness standards establish baseline requirements that vary by domain and jurisdiction. Compliance with these standards doesn't guarantee an ideal building (or a perfectly fair algorithm), but it creates a mandatory baseline that reduces the risk of harmful failures.
- The distinction between disparate treatment and disparate impact resembles traffic violations. Disparate treatment is like intentionally running a red light—a deliberate violation that offers few defenses. Disparate impact is more like exceeding the speed limit because your speedometer is miscalibrated—you might not have intended to violate the law, but you're still responsible for the outcome. However, you might have valid defenses (like rushing someone to the hospital) that could justify the violation under specific circumstances.
- The gap between legal and technical fairness is similar to the difference between legal and engineering standards for vehicle safety. Engineers might focus on precise metrics like stopping distance or crash test results, while legal standards incorporate broader considerations like warning labels, recall procedures, and driver experience. A car might perform well on technical metrics while failing to satisfy legal requirements, or vice versa—necessitating an approach that addresses both perspectives.
Intersectionality Consideration
Legal frameworks have historically struggled to address intersectional discrimination, where multiple protected attributes combine to create unique patterns of disadvantage. Most anti-discrimination laws were developed around single-attribute frameworks, requiring plaintiffs to identify discrimination based on a specific protected characteristic rather than their unique intersectional identity.
As Crenshaw's (1989) foundational work demonstrated, this single-axis approach can create significant blind spots. In the case of DeGraffenreid v. General Motors (1976), Black women were unable to bring a discrimination claim as Black women specifically—they were required to pursue claims either as women (regardless of race) or as Black people (regardless of gender), missing the unique discrimination they faced at that intersection.
For algorithmic systems, this legal limitation creates significant challenges. Technical fairness assessments can easily examine intersectional categories (e.g., evaluating performance specifically for Black women), but legal remedies may not be available for discrimination that manifests primarily at these intersections rather than across the broader categories.
Some jurisdictions are beginning to recognize intersectional discrimination more explicitly. The EU's approach increasingly acknowledges multiple discrimination, while some U.S. courts have recognized the possibility of "intersectional claims" combining multiple protected attributes. However, these approaches remain inconsistent and continue to evolve (Wachter, Mittelstadt, & Russell, 2021).
For the Fairness Definition Selection Tool, addressing intersectionality requires:
- Acknowledging where legal frameworks may not provide adequate protection for intersectional categories;
- Identifying which fairness definitions can address intersectional fairness despite legal limitations;
- Documenting intersectional assessments even when they exceed legal requirements; and
- Tracking evolving legal approaches to intersectional discrimination across jurisdictions.
3. Practical Considerations
Implementation Framework
To effectively translate legal standards into practical fairness implementation, follow this systematic methodology:
-
Regulatory Mapping:
-
Identify which jurisdictions your system will operate within.
- Determine which sector-specific regulations apply to your application domain.
- Document the protected attributes recognized in each relevant legal framework.
-
Map legal thresholds (like the four-fifths rule) to quantifiable metrics.
-
Compliance Analysis:
-
For each protected attribute, assess potential disparate impact using relevant metrics.
- Document your legitimate business objectives and how they relate to model features.
- Evaluate alternative approaches that might achieve similar objectives with less disparate impact.
-
Implement explanation mechanisms that satisfy regulatory requirements for transparency.
-
Documentation Strategy:
-
Create standardized documentation capturing fairness assessments across protected attributes.
- Document design choices made to address potential legal concerns.
- Maintain records of alternative approaches considered and why they were rejected.
- Develop clear explanations of model behaviors that satisfy regulatory requirements.
This framework integrates with standard ML workflows by incorporating legal compliance considerations into each development stage rather than treating them as a separate process. While adding complexity to development, these steps help avoid legal challenges that could prevent deployment or require costly remediation.
Implementation Challenges
When implementing fairness approaches that satisfy legal requirements, practitioners commonly face these challenges:
-
Navigating Regulatory Uncertainty: Many jurisdictions are still developing AI-specific regulations, creating ambiguity about exactly which requirements apply to algorithmic systems. Address this by:
-
Implementing a conservative approach that satisfies the strictest potential interpretations where feasible.
- Engaging legal experts early in the development process to interpret applicable regulations.
-
Documenting your reasoning for specific implementation choices to demonstrate good-faith compliance efforts.
-
Communicating Legal Requirements to Technical Teams: Technical practitioners may find legal frameworks abstract or difficult to translate into specific implementation decisions. Address this by:
-
Developing concrete thresholds and metrics derived from legal standards.
- Creating checklists that translate legal requirements into technical verification steps.
- Using case studies of similar systems to illustrate how legal standards apply in practice.
Successfully implementing legally compliant fairness approaches requires resources including legal expertise to interpret applicable regulations, cross-functional collaboration between legal and technical teams, standardized documentation approaches, and testing procedures that verify compliance with relevant thresholds.
Evaluation Approach
To assess whether your fairness implementation satisfies legal requirements, apply these evaluation strategies:
-
Regulatory Compliance Verification:
-
Evaluate disparate impact across all legally protected attributes using appropriate statistical measures.
- Verify that disparities fall within acceptable thresholds for specific domains (e.g., the four-fifths rule for employment).
- Confirm that documentation meets applicable regulatory requirements for transparency and explanation.
-
Verify that data collection and use comply with relevant privacy regulations.
-
Defense Preparation:
-
Document the relationship between model features and legitimate business objectives.
- Maintain records of alternative approaches considered and their comparative performance.
- Prepare explanations for why the selected approach represents the least discriminatory alternative capable of achieving business objectives.
- Conduct periodic reassessments as new alternatives become available or regulatory interpretations evolve.
These evaluation approaches should be integrated with your organization's broader compliance framework, ensuring that fairness assessment becomes a standard part of regulatory compliance verification rather than a separate consideration.
4. Case Study: Employment Screening Algorithm
Scenario Context
A large retail company is implementing an algorithm to screen job applicants for customer service positions. The algorithm analyzes application materials and predicts which candidates are most likely to succeed based on historical performance data from current employees. The system will be used across multiple states to filter applications before human review, significantly influencing who receives interview opportunities.
Key stakeholders include the HR department seeking efficiency in hiring, legal counsel concerned about compliance, job applicants from diverse backgrounds, and store managers interested in qualified candidates. The context involves multiple legal frameworks, including Title VII of the Civil Rights Act, the Americans with Disabilities Act, state-specific employment laws, and potentially the algorithmic accountability laws emerging in some jurisdictions.
Problem Analysis
Applying core concepts from this Unit reveals several legal challenges in the employment screening scenario:
- Protected Attribute Considerations: Employment algorithms face some of the most comprehensive anti-discrimination requirements, covering race, color, religion, sex, national origin, age (40+), disability, genetic information, and in some jurisdictions, sexual orientation and gender identity. The historical performance data likely contains patterns reflecting past hiring practices that may have incorporated biases against certain groups.
- Disparate Impact Analysis: Even without explicitly considering protected attributes, the algorithm may create disparate impact by drawing on features correlated with protected characteristics. For example, if the algorithm prioritizes candidates from specific educational institutions or geographic areas, it might disproportionately screen out racial minorities. The EEOC's four-fifths rule provides a specific threshold: if the selection rate for any protected group falls below 80% of the rate for the highest-selected group, this creates a prima facie case of adverse impact.
- Business Necessity Considerations: The company must demonstrate that the algorithmic screening serves legitimate business objectives by accurately predicting job performance. This requires establishing that the features used are validly related to performance and that the algorithm effectively captures these relationships. If challenged, the company would need to show that no alternative approach could achieve similar business results with less disparate impact.
From an intersectional perspective, the analysis becomes more complex. While Title VII has traditionally been applied to single-attribute discrimination, some courts have recognized intersectional claims. The algorithm might satisfy the four-fifths rule when evaluating race and gender separately but create significant disparities for specific combinations, such as women of color. These intersectional effects require careful analysis even if current legal frameworks provide limited remedies for them.
Solution Implementation
To address these legal requirements, the company implements a structured approach:
-
For Protected Attribute Compliance, they:
-
Conduct a comprehensive review of all protected attributes under relevant jurisdictions, including federal, state, and local requirements.
- Implement robust testing across all legally protected categories, even those not explicitly included in the training data.
-
Develop specific metrics for each protected attribute based on relevant legal standards.
-
For Disparate Impact Mitigation, they:
-
Apply the four-fifths rule as a minimum threshold across all protected groups.
- Conduct statistical significance testing to determine whether observed disparities are meaningful.
-
Implement alternative cutoff thresholds for different groups when necessary to satisfy the four-fifths rule while maintaining validity.
-
For Business Necessity Documentation, they:
-
Conduct validation studies demonstrating the relationship between algorithmic scores and actual job performance.
- Document how each feature relates to legitimate job requirements.
-
Evaluate alternative algorithms and configurations to identify the least discriminatory approach that maintains predictive performance.
-
For Legal Compliance Documentation, they:
-
Create standardized reports capturing fairness metrics across all protected attributes.
- Develop explanation templates that provide principal reasons for adverse decisions.
- Establish ongoing monitoring to track potential emerging disparities as the system operates.
Throughout implementation, they maintain explicit focus on intersectional effects, ensuring that their analysis examines potential disparities not just for broad categories (e.g., gender or race), but also for specific combinations (e.g., older women, Black men) that might face unique disadvantages.
Outcomes and Lessons
The implementation resulted in significant improvements:
- The revised algorithm reduced disparate impact across all protected groups to levels below legal thresholds.
- Documentation practices created clear audit trails demonstrating compliance considerations.
- Explanation capabilities satisfied adverse action notice requirements while maintaining appropriate transparency.
Key challenges remained, including ongoing tension between prediction accuracy and fairness objectives, emerging disparities requiring regular monitoring, and varying legal requirements across jurisdictions necessitating location-specific adjustments.
The most generalizable lessons included:
- The importance of implementing the strictest applicable standards when operating across multiple jurisdictions, creating a conservative baseline approach.
- The value of creating standardized documentation templates that capture compliance considerations in a format accessible to both technical and legal stakeholders.
- The need for ongoing monitoring rather than one-time assessment, as both legal standards and system behaviors evolve over time.
These insights directly inform the development of the Fairness Definition Selection Tool, particularly in creating decision paths that incorporate legal requirements alongside technical and ethical considerations.
5. Frequently Asked Questions
FAQ 1: Legal Requirements Vs. Technical Fairness
Q: If my algorithm satisfies mathematical fairness definitions like demographic parity or equal opportunity, does that guarantee legal compliance with anti-discrimination laws? A: No, legal compliance and technical fairness definitions only partially overlap. While some technical definitions align with aspects of legal requirements (e.g., demographic parity relates to the prima facie analysis in disparate impact cases), legal frameworks include additional considerations like procedural requirements, explanation obligations, and context-specific defenses. For example, an algorithm could satisfy demographic parity while failing to provide legally required explanations for adverse decisions, or it might violate demographic parity while satisfying legal requirements through valid business necessity defenses. Complete legal compliance requires considering domain-specific regulations, procedural elements, documentation requirements, and jurisdictional variations beyond mathematical fairness properties. The most robust approach combines appropriate technical definitions with specific legal compliance measures for your particular application domain and jurisdiction.
FAQ 2: Navigating Conflicting Requirements
Q: How should I handle situations where different fairness definitions or legal requirements across jurisdictions create conflicting implementation requirements? A: When facing conflicting requirements, first determine whether the conflict is fundamental or merely a matter of different thresholds. For threshold differences (e.g., different statistical standards across jurisdictions), implement to satisfy the strictest applicable standard, which will typically satisfy less stringent requirements as well. For fundamental conflicts (e.g., one jurisdiction requires considering protected attributes while another prohibits it), you'll need a more nuanced approach: (1) Segment your implementation by jurisdiction where feasible, applying different standards in different regions; (2) Document your reasoning for selecting specific approaches when conflicts cannot be resolved; (3) Prioritize based on risk assessment, giving greater weight to requirements with stronger enforcement mechanisms or higher penalties; (4) Consult legal counsel specializing in cross-jurisdictional compliance; and (5) Consider whether a human-in-the-loop approach might help navigate particularly complex conflicts by allowing context-specific judgments. Throughout this process, maintain transparent documentation of the conflicts identified and your rationale for implementation decisions.
6. Summary and Next Steps
Key Takeaways
This Unit has explored the critical role of legal frameworks in shaping AI fairness requirements. The key concepts include:
- Anti-discrimination law establishes protected attributes and domain-specific requirements that algorithmic systems must satisfy, creating the regulatory foundation for fairness implementation.
- Disparate impact analysis provides a structured framework for identifying legally problematic disparities even without discriminatory intent, with particular relevance for algorithmic systems that may perpetuate historical patterns.
- Domain-specific legal standards create varying requirements across application areas, necessitating context-sensitive fairness implementations.
- The gap between legal and technical fairness creates potential situations where systems might satisfy mathematical definitions while violating legal standards, requiring approaches that address both perspectives.
These concepts directly address our guiding questions by showing how legal frameworks translate abstract principles into specific requirements and highlighting where technical implementations might align with or diverge from legal standards. This understanding is essential for developing systems that satisfy both technical and legal fairness requirements.
Application Guidance
To apply these concepts in your practical work:
- Start by identifying the specific legal frameworks applicable to your application domain and jurisdictions, creating a comprehensive map of protected attributes and regulatory requirements.
- Conduct disparate impact analysis early in development, testing potential disparities across all legally protected attributes and their intersections.
- Document your legitimate business objectives and how they relate to model features, establishing the foundation for potential business necessity defenses.
- Evaluate multiple fairness definitions to identify those that satisfy relevant legal requirements while acknowledging where trade-offs may be necessary.
For organizations new to these considerations, start with a focused assessment of the highest-risk attributes and domains based on your specific application context, then progressively expand analysis as capabilities develop.
Looking Ahead
In the next Unit, we will build on this legal foundation by examining conflicting definitions and impossibility results in fairness. You will learn why multiple desirable fairness criteria cannot be simultaneously satisfied, how these mathematical constraints shape definition selection, and how to navigate the inevitable trade-offs between competing fairness objectives.
The legal frameworks we have examined provide essential context for understanding these trade-offs, as they establish which fairness properties have regulatory priority in specific domains. By combining legal understanding with mathematical insights about impossibility results, you will develop a more nuanced approach to fairness definition selection that navigates practical constraints while ensuring legal compliance.
References
Barocas, S., & Selbst, A. D. (2016). Big data's disparate impact. California Law Review, 104(3), 671–732. https://doi.org/10.15779/Z38BG31
Citron, D. K., & Pasquale, F. (2014). The scored society: Due process for automated predictions. Washington Law Review, 89(1), 1–33. https://digitalcommons.law.umaryland.edu/fac_pubs/1431/
Crenshaw, K. (1989). Demarginalizing the intersection of race and sex: A black feminist critique of antidiscrimination doctrine, feminist theory, and antiracist politics. University of Chicago Legal Forum, 1989(1), 139–167. https://chicagounbound.uchicago.edu/uclf/vol1989/iss1/8/
Goodman, B., & Flaxman, S. (2017). European Union regulations on algorithmic decision-making and a "right to explanation". AI Magazine, 38(3), 50–57. https://doi.org/10.1609/aimag.v38i3.2741
Veale, M., & Borgesius, F. Z. (2021). Demystifying the Draft EU Artificial Intelligence Act. Computer Law Review International, 22(4), 97–112. https://doi.org/10.9785/cri-2021-220402
Wachter, S., Mittelstadt, B., & Russell, C. (2021). Why fairness cannot be automated: Bridging the gap between EU non-discrimination law and AI. Computer Law & Security Review, 41, 105567. https://doi.org/10.1016/j.clsr.2021.105567
Xiang, A., & Raji, I. D. (2019). On the legal compatibility of fairness definitions. Workshop on Human-Centric Machine Learning at the 33rd Conference on Neural Information Processing Systems. https://arxiv.org/abs/1912.00761
Žliobaitė, I., & Custers, B. (2016). Using sensitive personal data may be necessary for avoiding discrimination in data-driven decision models. Artificial Intelligence and Law, 24(2), 183–201. https://doi.org/10.1007/s10506-016-9182-5
Chouldechova, A., & Roth, A. (2020). A snapshot of the frontiers of fairness in machine learning. Communications of the ACM, 63(5), 82–89. https://doi.org/10.1145/3376898
Kroll, J. A., Huey, J., Barocas, S., Felten, E. W., Reidenberg, J. R., Robinson, D. G., & Yu, H. (2017). Accountable algorithms. University of Pennsylvania Law Review, 165(3), 633–705. https://scholarship.law.upenn.edu/penn_law_review/vol165/iss3/3/
Unit 4
Unit 4: Conflicting Definitions and Impossibility Results
1. Conceptual Foundation and Relevance
Guiding Questions
- Question 1: Why can't we simultaneously satisfy multiple fairness definitions in most real-world scenarios, and what are the fundamental mathematical incompatibilities that create these tensions?
- Question 2: How should practitioners navigate these inherent trade-offs when implementing fairness in AI systems, and what frameworks can guide principled decision-making when faced with competing fairness criteria?
Conceptual Context
Understanding the inherent tensions between different fairness definitions represents a critical turning point in developing effective fairness strategies. While previous units have introduced various fairness definitions and their mathematical formulations, this unit reveals the fundamental impossibility results that constrain their simultaneous implementation. These mathematical constraints are not mere technical limitations but reflect deeper philosophical tensions about what constitutes "fairness" in different contexts.
These impossibility results directly influence AI fairness practice because they force explicit prioritization between competing fairness criteria. Without understanding these constraints, practitioners might pursue mathematically impossible fairness goals, leading to confusion, wasted effort, or misleading claims about system fairness. As Kleinberg, Mullainathan, and Raghavan (2016) demonstrated in their landmark work, fundamental tensions exist between seemingly reasonable fairness criteria, requiring careful navigation rather than wholesale satisfaction.
This unit builds directly on the mathematical formulations examined in Unit 2, showing why the diverse fairness definitions cannot all be simultaneously satisfied. It establishes the essential foundation for the Fairness Definition Selection Tool you will develop in Unit 5 by providing the mathematical basis for necessary trade-offs. By understanding these impossibility results, you will develop more nuanced fairness approaches that acknowledge inherent tensions rather than pursuing unattainable "perfect fairness."
2. Key Concepts
Fundamental Impossibility Theorems
Impossibility theorems prove that multiple desirable fairness criteria cannot be simultaneously satisfied except in highly restrictive or trivial scenarios. These results are fundamental to AI fairness because they establish that fairness implementation necessarily involves value judgments about which criteria to prioritize—technical solutions cannot eliminate these normative choices but can make them more explicit and principled.
The landmark impossibility theorem by Kleinberg et al. (2016) proves that three desirable fairness properties cannot be simultaneously satisfied except in exceptional cases: calibration within groups, balance for the positive class, and balance for the negative class. Similarly, Chouldechova (2017) demonstrated that when base rates differ between groups, it is impossible to simultaneously achieve equal false positive rates, equal false negative rates, and equal positive predictive values.
These impossibility results directly connect to other fairness concepts by establishing their fundamental incompatibility. They demonstrate that pursuing group fairness metrics like demographic parity may require sacrificing individual fairness or that achieving equal false positive rates might necessitate unequal false negative rates. This forces explicit consideration of which fairness dimensions matter most in specific contexts.
A concrete application emerges in criminal justice risk assessment, where Kleinberg et al. (2016) demonstrated that algorithms cannot simultaneously satisfy calibration (risk scores mean the same thing regardless of group), balance for the positive class (people who reoffend have similar average risk scores regardless of group), and balance for the negative class (people who don't reoffend have similar average risk scores regardless of group). This mathematical impossibility forces explicit choices about which fairness properties to prioritize.
For the Fairness Definition Selection Tool we'll develop in Unit 5, these impossibility theorems establish the fundamental need for context-specific selection rather than universally "best" definitions. The framework must help practitioners navigate these inherent tensions by making trade-offs explicit and connecting them to application-specific priorities and ethical principles.
The Calibration-Balance Trade-off
The trade-off between calibration and balance represents one of the most significant tensions in fairness implementation. Calibration requires that predicted probabilities have consistent meaning across groups—a 70% risk score should represent a 70% chance of the outcome regardless of group membership. Balance requires that people with similar true outcomes have similar predicted scores regardless of group membership.
This trade-off interacts with other fairness concepts by illustrating how seemingly reasonable fairness goals can fundamentally conflict. For instance, a loan approval system calibrated across demographic groups might still assign different average risk scores to qualified applicants from different groups, violating balance and potentially reinforcing historical disadvantage despite technical "fairness" in calibration.
Corbett-Davies et al. (2017) demonstrated this trade-off in their analysis of COMPAS recidivism prediction, showing that enforcing balance requires sacrificing calibration unless the base rates of recidivism are identical across groups. Since base rates frequently differ due to historical factors—often reflecting structural inequalities rather than inherent differences—this creates a fundamental tension between matching outcomes within groups (calibration) and ensuring similar predictions for similar cases across groups (balance).
For our Fairness Definition Selection Tool, understanding this specific trade-off illustrates why contextual priorities matter. In some applications, calibration might be crucial for proper risk assessment, while in others, balance might be more important for ensuring similar treatment of similar individuals. The framework must help practitioners analyze this trade-off in their specific context rather than prescribing universal solutions.
Demographic Parity Vs. Individual Fairness
Another fundamental tension exists between group fairness metrics like demographic parity and individual fairness notions that require similar treatment of similar individuals. Demographic parity ensures equal selection rates across protected groups regardless of qualifications, while individual fairness requires that similar individuals receive similar predictions regardless of protected attributes.
This tension connects to other fairness concepts by highlighting the competing ethical principles of group representation versus individual treatment. Pursuing demographic parity might require treating similarly qualified individuals differently based on protected attributes, while strict individual fairness might preserve existing group disparities if qualifications are unequally distributed due to historical discrimination.
Dwork et al. (2012) illustrate this trade-off in their foundational work on individual fairness, demonstrating how enforcing demographic parity can violate the principle that similar individuals should be treated similarly. For example, a college admissions algorithm enforcing strict demographic parity might accept less qualified applicants from one group while rejecting more qualified applicants from another—addressing historical representation disparities but potentially violating individual fairness.
For the Fairness Definition Selection Tool, this tension requires explicit consideration of when representation goals might justifiably override strict individual similarity treatment. The framework must help practitioners connect these technical trade-offs to ethical principles and application contexts, determining whether historical patterns require interventions at the group level that might temporarily affect individual-level fairness.
Statistical Infeasibility With Multiple Constraints
Beyond the conceptual impossibility results, implementing multiple fairness constraints often creates statistical infeasibility in practice. Even when definitions are not theoretically incompatible, achieving multiple fairness criteria simultaneously may be statistically impossible given limited data or may lead to extreme solutions that sacrifice other important properties like accuracy.
This concept connects to the broader challenges of fairness implementation by showing how theoretical possibilities may confront practical limitations. For instance, enforcing both demographic parity and equal opportunity might be theoretically possible in some cases but practically infeasible without significant accuracy losses or unrealistic model complexity.
Agarwal et al. (2018) demonstrated these practical challenges in their work on constrained optimization, showing how enforcing multiple fairness constraints can dramatically reduce the feasible solution space, sometimes leading to trivial solutions that ignore useful features entirely. For instance, a hiring algorithm constrained by multiple fairness criteria might default to random selection rather than leveraging predictive features, sacrificing utility for mathematical satisfaction of constraints.
For our Fairness Definition Selection Tool, this statistical perspective reinforces the need for prioritization among fairness criteria. The framework must help practitioners not only understand theoretical incompatibilities but also practical implementation constraints, guiding principled choices about which fairness properties to optimize given specific data characteristics and model requirements.
Domain Modeling Perspective
Impossibility results and fairness trade-offs map to specific components of ML systems through a comprehensive domain model:
- Problem Formulation: Fairness definition selection fundamentally shapes how the ML problem is framed and which outcomes are optimized.
- Data Requirements: Different fairness definitions require specific data attributes and validation approaches.
- Algorithm Selection: The chosen fairness definitions influence which algorithms can effectively satisfy the selected criteria.
- Optimization Strategy: Trade-offs between fairness definitions directly shape the constraint formulation or regularization approach.
- Evaluation Framework: Competing fairness metrics create multi-objective evaluation challenges requiring explicit weighting.
This domain mapping helps you understand how impossibility results constrain specific technical choices throughout the ML lifecycle rather than viewing them as abstract mathematical limitations. The Fairness Definition Selection Tool will leverage this mapping to guide appropriate trade-off decisions based on system requirements and constraints.

Conceptual Clarification
To clarify these abstract mathematical concepts, consider the following analogies:
- Impossibility theorems function like the engineering principle that you cannot simultaneously optimize for strength, weight, and cost in material design. Just as an aerospace engineer must decide which properties to prioritize based on application requirements—perhaps favoring strength for critical structural components while accepting higher weight—fairness implementation requires prioritizing certain fairness properties over others based on application context. The mathematics proves you cannot "have it all" in either domain.
- The calibration-balance trade-off resembles the challenge of designing standardized tests that both accurately measure individual ability (calibration) while ensuring comparable scores across different educational backgrounds (balance). Just as educational testing must navigate tensions between maintaining consistent meaning of scores while accounting for systemic disparities in preparation, AI systems must balance accurate probability estimation with equitable treatment across groups with different historical experiences.
- The demographic parity vs. individual fairness tension parallels affirmative action debates in college admissions. Just as educational institutions must navigate tensions between increasing demographic representation while maintaining merit-based selection, AI systems must balance group-level representation goals against individual-level similarity treatment. Both domains require explicit acknowledgment of whether historical disadvantages justify temporary interventions at the group level.
Intersectionality Consideration
Impossibility results grow more challenging when considering intersectional fairness, where multiple protected attributes interact to create distinct patterns. When examining fairness across intersecting dimensions like race, gender, age, and disability status, the mathematical incompatibilities between definitions become even more pronounced.
Kearns et al. (2018) demonstrated this challenge in their work on subgroup fairness, showing that even definitions that appear compatible when considering single protected attributes may become incompatible when examining their intersections. For example, a hiring algorithm might achieve both demographic parity and equal opportunity across racial groups in aggregate, and separately across gender groups, while still exhibiting significant disparities for specific combinations like women of color.
The statistical challenges multiply with intersectional analysis: smaller sample sizes at demographic intersections create greater uncertainty in fairness measurements, making it even harder to satisfy multiple constraints reliably. As Foulds et al. (2020) showed, enforcing fairness constraints across all demographic intersections can quickly become statistically infeasible as the number of protected attributes increases.
For the Fairness Definition Selection Tool, addressing intersectionality requires:
- Acknowledging that trade-offs become more acute when considering multiple protected attributes simultaneously;
- Developing approaches for prioritizing which intersectional disparities most require intervention;
- Creating statistical methods that can handle the smaller sample sizes at demographic intersections; and
- Establishing explicit documentation of how intersectional considerations inform fairness definition selection.
By explicitly incorporating these intersectional considerations, the framework will help practitioners navigate the even more complex trade-offs that emerge when examining fairness across multiple dimensions simultaneously.
3. Practical Considerations
Implementation Framework
To effectively navigate fairness definition incompatibilities in practice, implement this systematic methodology:
-
Trade-off Analysis:
-
Map the mathematical relationships between different fairness definitions in your specific context.
- Quantify the extent of incompatibility, measuring how much satisfying one definition affects others.
- Create Pareto frontiers showing the range of possible trade-offs between competing definitions.
-
Document which definitions are theoretically incompatible versus practically challenging to satisfy simultaneously.
-
Contextual Prioritization:
-
Analyze your application domain to determine which fairness dimensions are most critical.
- Consider historical patterns of discrimination that might prioritize certain definitions.
- Evaluate which unfairness harms would be most severe in your specific context.
-
Consult diverse stakeholders to understand different perspectives on prioritization.
-
Explicit Documentation:
-
Create clear documentation of which fairness definitions were considered.
- Record the mathematical analysis showing incompatibilities.
- Document the prioritization rationale explaining why certain definitions were selected over others.
-
Acknowledge the limitations and potential concerns with the chosen approach.
-
Implementation Strategy:
-
Design optimization approaches that implement the prioritized fairness definition as a primary constraint.
- Consider secondary fairness definitions as regularization terms rather than hard constraints.
- Develop monitoring approaches that track all relevant fairness metrics, even those not explicitly optimized.
- Create intervention plans for addressing severe disparities in non-prioritized fairness dimensions.
This methodology integrates with standard ML workflows by extending model selection and evaluation to explicitly incorporate fairness trade-offs alongside traditional performance metrics. While adding complexity to the development process, these steps ensure that fairness considerations are addressed systematically rather than as an afterthought.
Implementation Challenges
When implementing this trade-off analysis, practitioners commonly face these challenges:
-
Communicating Trade-offs to Non-Technical Stakeholders: The mathematical incompatibilities between fairness definitions can be difficult to explain to decision-makers without technical backgrounds. Address this by:
-
Developing intuitive visualizations that illustrate trade-offs without requiring mathematical understanding.
- Creating concrete examples showing how different definitions would affect specific individuals or groups.
-
Framing trade-offs in terms of ethical principles and organizational values rather than mathematical constraints.
-
Navigating Political Dimensions of Prioritization: Selecting which fairness definition to prioritize often involves politically sensitive judgments about whose interests matter most. Address this by:
-
Creating structured processes for gathering diverse stakeholder input on prioritization.
- Documenting the perspectives of affected communities, particularly those historically marginalized.
- Acknowledging the political nature of these decisions rather than presenting them as purely technical.
Successfully navigating fairness trade-offs requires resources including:
- Computational resources for calculating potential trade-off frontiers across different model configurations.
- Diverse stakeholder engagement to inform prioritization decisions with multiple perspectives.
- Expertise spanning technical implementation, ethical principles, and domain-specific fairness considerations.
- Time for deliberative processes that thoroughly evaluate trade-offs rather than rushing to implementation.
Evaluation Approach
To assess whether your fairness trade-off analysis is effective, apply these evaluation strategies:
-
Comprehensive Trade-off Mapping:
-
Verify that all relevant fairness definitions have been considered and their relationships analyzed.
- Ensure the analysis quantifies the extent of trade-offs rather than merely noting their existence.
-
Confirm that trade-offs are evaluated specifically for your data and model, not just based on general principles.
-
Prioritization Transparency:
-
Evaluate whether the prioritization rationale clearly explains why certain definitions were selected.
- Verify that the rationale connects to specific application characteristics and harm considerations.
-
Ensure the documentation acknowledges perspectives that might prioritize differently.
-
Implementation Fidelity:
-
Measure how effectively the implementation actually satisfies the prioritized fairness definition.
- Evaluate impacts on non-prioritized fairness dimensions to ensure they remain within acceptable thresholds.
- Verify that monitoring systems effectively track all relevant fairness metrics, not just those prioritized.
These evaluation approaches should be integrated with your organization's broader model governance framework, ensuring that fairness trade-off decisions receive the same rigorous review as other critical model properties.
4. Case Study: Loan Approval Algorithm
Scenario Context
A financial institution is developing an algorithmic lending system to predict default risk and automate lending decisions. The system will analyze applicant financial history, employment status, and demographic information to predict default probability, which will then guide approval decisions and interest rate assignments.
Key stakeholders include regulatory bodies concerned with non-discrimination, business executives focused on profitability and risk management, loan applicants seeking fair access to credit, and compliance officers ensuring regulatory adherence. Fairness is particularly critical in this domain due to historical patterns of discriminatory lending, including redlining practices that systematically denied services to minority communities.
Problem Analysis
Applying the impossibility theorems to the lending algorithm reveals fundamental tensions between competing fairness definitions:
- Calibration vs. Balance: The risk scores used for lending decisions must be calibrated—a 70% default risk should mean the same thing regardless of demographic group. However, historical lending discrimination has created different observed default patterns across groups. Kleinberg et al.'s impossibility theorem shows that maintaining calibration while achieving balance (similar risk scores for similar repayment behaviors) is impossible unless default rates are identical across groups—which they rarely are due to historical disadvantage.
- Equal Opportunity vs. Demographic Parity: The lending algorithm could aim for equal opportunity, ensuring qualified applicants (those who would repay) have equal approval rates across groups. Alternatively, it could pursue demographic parity, ensuring equal approval rates regardless of qualification. Chouldechova's impossibility result proves these cannot be simultaneously satisfied when historical default rates differ across groups.
- Group vs. Individual Fairness: Ensuring equal approval rates across demographic groups might require treating applicants with similar financial profiles differently based on protected attributes. Conversely, strict individual fairness (treating similar applicants similarly) might perpetuate historical group disparities if financial indicators reflect historical discrimination.
From an intersectional perspective, the data reveal particularly complex patterns at the intersections of race, gender, and neighborhood. For example, analysis shows that women of color from certain neighborhoods have been historically underrepresented in the training data and show different relationships between financial indicators and repayment likelihood than would be predicted by examining either race or gender independently.
Solution Implementation
To navigate these fundamental trade-offs, the team implements a structured approach:
-
Trade-off Analysis:
-
They quantify the mathematical incompatibilities by measuring how enforcing equal opportunity affects calibration and demographic parity.
- They create a Pareto frontier showing the possible combinations of fairness criteria and their impact on accuracy.
-
They document how these trade-offs manifest specifically in their lending data, connecting them to historical lending patterns.
-
Contextual Prioritization:
-
After analyzing historical lending discrimination, they identify equal opportunity (equal approval rates for qualified applicants across groups) as the primary fairness criterion.
- They determine that calibration is a secondary but important consideration for regulatory compliance and risk management.
-
They explicitly acknowledge that this prioritization means demographic parity will not be fully satisfied.
-
Implementation Strategy:
-
They implement equal opportunity as a primary constraint in their model development.
- They incorporate calibration as a regularization term to maintain approximately consistent risk scores.
- They develop post-processing adjustments that can partially address demographic parity concerns without violating equal opportunity.
-
They create comprehensive monitoring for all fairness definitions, including intersectional analysis.
-
Documentation:
-
They create clear documentation explaining why equal opportunity was prioritized over demographic parity.
- They acknowledge the limitations of this approach and potential concerns from stakeholders.
- They develop visualization tools showing how these trade-offs affect different applicant populations.
Outcomes and Lessons
The implementation results in several key insights:
- The model achieves near-optimal equal opportunity (qualified applicants have similar approval rates across groups) while maintaining reasonable calibration.
- As mathematically predicted, it does not achieve demographic parity—approval rates differ across groups, reflecting different qualification distributions that stem from historical disadvantage.
- Intersectional analysis reveals that the equal opportunity constraint is less effectively satisfied for certain demographic intersections with smaller representation in the training data.
The most generalizable lessons include:
- The importance of explicit trade-off analysis—acknowledging that not all fairness definitions can be simultaneously satisfied forces transparent prioritization rather than misleading claims about comprehensive "fairness."
- The value of connecting fairness definitions to specific historical patterns—equal opportunity was prioritized specifically because historical lending discrimination often denied loans to qualified minority applicants.
- The need for ongoing monitoring of all fairness dimensions—even those not explicitly optimized require tracking to ensure disparities remain within acceptable thresholds.
These insights directly inform the Fairness Definition Selection Tool by demonstrating how impossibility theorems translate into practical prioritization decisions that balance mathematical constraints with ethical principles and application context.
5. Frequently Asked Questions
FAQ 1: Resolving Mathematical Impossibilities
Q: If fairness definitions are mathematically incompatible, does this mean we should abandon quantitative fairness approaches altogether?
A: No, the impossibility results don't suggest abandoning fairness metrics but rather approaching them with appropriate nuance. These mathematical constraints actually clarify rather than obscure the path forward by forcing explicit consideration of which fairness dimensions matter most in specific contexts. Just as physical laws constraining engineering don't lead us to abandon building bridges, fairness impossibility theorems don't mean we should abandon fair ML—they simply define the constraints within which we must work. The appropriate response is to make conscious, justifiable choices about which fairness definitions to prioritize based on domain-specific considerations, historical context, and stakeholder input. These trade-offs should be transparent, well-documented, and continually reassessed. Additionally, monitoring multiple fairness metrics—even those not explicitly optimized—provides a more comprehensive view of system behavior than focusing narrowly on a single definition.
FAQ 2: Communicating Trade-offs to Non-Technical Stakeholders
Q: How can I effectively communicate these complex mathematical trade-offs to business stakeholders who need to make decisions about fairness implementation?
A: Focus on translating mathematical constraints into concrete consequences using domain-specific examples rather than abstract formulations. Start by clearly articulating what each fairness definition means in your specific context—for instance, explaining that demographic parity would ensure equal loan approval rates across groups regardless of qualification, while equal opportunity would ensure qualified applicants have equal chances regardless of group membership. Develop visualizations that illustrate trade-offs without requiring mathematical understanding, such as simple graphs showing how optimizing for one fairness metric affects others. Create concrete examples showing how different definitions would affect specific individuals or scenarios: "Under definition A, this person would be approved but not under definition B." Frame trade-off discussions around ethical principles and organizational values rather than mathematical constraints: "We need to decide whether ensuring equal treatment of qualified applicants matters more than equal representation in outcomes." Finally, acknowledge that these are value judgments requiring diverse perspectives, not purely technical decisions that can be resolved through more sophisticated algorithms.
6. Summary and Next Steps
Key Takeaways
In this Unit, you've examined the fundamental tensions between different fairness definitions and the mathematical impossibility results that constrain their simultaneous implementation. You've learned that:
- Multiple desirable fairness properties cannot be simultaneously satisfied except in highly restrictive conditions, as proven by impossibility theorems from Kleinberg et al. (2016) and Chouldechova (2017).
- Specific tensions exist between calibration and balance, between demographic parity and individual fairness, and between various error rate parity metrics.
- These trade-offs grow more complex when considering intersectional fairness across multiple protected attributes.
- Effective fairness implementation requires explicit prioritization based on application context, historical patterns, and ethical principles rather than pursuing the mathematically impossible goal of satisfying all fairness definitions simultaneously.
These insights directly address our guiding questions by explaining why we cannot simultaneously satisfy multiple fairness definitions and providing frameworks for navigating the resulting trade-offs. The impossibility results are not merely theoretical curiosities but fundamental constraints that shape how fairness must be implemented in practice.
Application Guidance
To apply these concepts in your practical work:
- Start by mapping the mathematical relationships between relevant fairness definitions for your specific application, creating visualizations that illustrate their incompatibilities.
- Conduct explicit prioritization discussions with diverse stakeholders, connecting fairness definitions to historical patterns and specific harms relevant to your domain.
- Document your prioritization decisions and their rationales, acknowledging limitations and potential concerns from different perspectives.
- Implement monitoring frameworks that track all relevant fairness metrics, not just those explicitly prioritized, to maintain awareness of trade-offs.
For organizations new to these considerations, begin with pairwise analysis of the most relevant fairness definitions rather than attempting comprehensive trade-off analysis across all possible metrics. This focused approach provides valuable insights while remaining tractable for initial implementation.
Looking Ahead
In the next Unit, you will build on these impossibility results to develop a comprehensive Fairness Definition Selection Tool that guides the selection of appropriate fairness definitions based on application context. You will integrate the understanding of trade-offs and impossibilities into practical selection methodologies, creating decision processes that acknowledge mathematical constraints while providing systematic approaches for making principled choices.
The impossibility results you've examined in this Unit are not the end of fairness efforts but rather the beginning of more sophisticated approaches that incorporate these constraints into explicit, context-specific fairness strategies. By understanding what cannot be achieved, you develop more realistic and effective approaches to what can be achieved in specific contexts.
References
Agarwal, A., Beygelzimer, A., Dudík, M., Langford, J., & Wallach, H. (2018). A reductions approach to fair classification. In Proceedings of the 35th International Conference on Machine Learning (pp. 60-69).
Chouldechova, A. (2017). Fair prediction with disparate impact: A study of bias in recidivism prediction instruments. Big Data, 5(2), 153-163. https://doi.org/10.1089/big.2016.0047
Corbett-Davies, S., Pierson, E., Feller, A., Goel, S., & Huq, A. (2017). Algorithmic decision making and the cost of fairness. In Proceedings of the 23rd ACM SIGKDD International Conference on Knowledge Discovery and Data Mining (pp. 797-806). https://doi.org/10.1145/3097983.3098095
Dwork, C., Hardt, M., Pitassi, T., Reingold, O., & Zemel, R. (2012). Fairness through awareness. In Proceedings of the 3rd Innovations in Theoretical Computer Science Conference (pp. 214-226). https://doi.org/10.1145/2090236.2090255
Foulds, J. R., Islam, R., Keya, K. N., & Pan, S. (2020). An intersectional definition of fairness. In Proceedings of the 36th IEEE International Conference on Data Engineering (pp. 1918-1921). https://doi.org/10.1109/ICDE48307.2020.00203
Kearns, M., Neel, S., Roth, A., & Wu, Z. S. (2018). Preventing fairness gerrymandering: Auditing and learning for subgroup fairness. In Proceedings of the 35th International Conference on Machine Learning (pp. 2564-2572).
Kleinberg, J., Mullainathan, S., & Raghavan, M. (2016). Inherent trade-offs in the fair determination of risk scores. arXiv preprint arXiv:1609.05807. https://arxiv.org/abs/1609.05807
Unit 5
Unit 5: Fairness Definition Selection Tool
1. Introduction
In Part 2, you learned about the conceptual foundations of fairness, mathematical formulations, legal standards, and the inherent tensions between competing fairness definitions. Now it's time to apply these insights by developing a practical tool that helps engineering teams select appropriate fairness definitions for their AI systems. The Fairness Definition Selection Tool you'll create will serve as the second component of the Sprint 1 Project - Fairness Audit Playbook, ensuring that fairness assessments target the right properties for specific application contexts.
2. Context
Imagine you are a staff engineer at a tech company that uses AI systems across multiple products. You've been approached by the engineering team developing AI-powered internal loan application system again. While analyzing the system, they've discovered demographic disparities in approval rates but are unsure which fairness definition to prioritize. The team is not sure how to proceed and asked for your help again.
After some discussions with the team, you've determined that selecting appropriate fairness definitions will help them proceed. You've agreed to develop a tool that will help the team systematically select and document fairness definitions that are applicable in their situation. You'll also prepare a short case study demonstrating how to use your tool for their loan application system.
You've realized that their challenge again represents a broader opportunity: developing a tool that all teams can use to select appropriate fairness definitions for their AI applications. You've named it the "Fairness Definition Selection Tool."
3. Objectives
By completing this project component, you will practice:
- Translating abstract fairness concepts into practical selection methodologies for engineering teams.
- Mapping application contexts to appropriate fairness definitions.
- Creating structured approaches for navigating inherent tensions between competing fairness criteria.
- Balancing theoretical rigor with practical usability in business environments.
4. Requirements
Your Fairness Definition Selection Tool must include:
- A concise fairness definition catalog that documents key definitions with their mathematical formulations and appropriate use cases.
- A decision tree that guides definition selection based on application context, historical patterns, and technical constraints.
- A trade-off analysis template for documenting selection rationales and acknowledging inherent tensions.
- User documentation that guides users on how to apply the Fairness Definition Selection Tool in practice.
- A case study demonstrating the tool's application to an internal loan application system.
5. Sample Solution
The following solution was developed by a former colleague and can serve as an example for your own work. Note that this solution wasn't specifically designed for AI applications and lacks some key components that your tool should include.
Fairness Definition Catalog
Demographic Parity (Statistical Parity)
- Definition: The probability of receiving a positive outcome must be identical across all protected groups, regardless of qualification rates.
- Mathematical form: P(Ŷ=1|A=a) = P(Ŷ=1|A=b) for all protected groups a, b.
- When to Use: When equal representation is the primary goal, particularly in domains with historical exclusion or where base rates reflect structural disadvantages.
- Limitations: Can reduce overall accuracy when base rates differ legitimately; may create reverse discrimination; does not ensure individual fairness.
- Example: A university outreach algorithm that displays STEM career advertisements to different gender groups at equal rates to counteract historical underrepresentation.
Equal Opportunity
- Definition: Qualified individuals must have the same probability of receiving a positive prediction across all protected groups.
- Mathematical form: P(Ŷ=1|Y=1,A=a) = P(Ŷ=1|Y=1,A=b) for all protected groups a, b.
- When to Use: When false negatives (missing qualified candidates) are more concerning than false positives, and when ground truth labels are reliable.
- Limitations: Does not address false positive disparities; depends on trustworthy labels that may themselves contain historical bias.
- Example: A medical screening tool ensuring that patients with a particular condition have the same probability of being correctly identified regardless of race or socioeconomic status.
Equalized Odds
- Definition: Both true positive and false positive rates must be equal across all protected groups.
- Mathematical form: P(Ŷ=1|Y=y,A=a) = P(Ŷ=1|Y=y,A=b) for y ∈ {0,1} and all protected groups a, b.
- When to Use: When both error types (false positives and false negatives) have significant impacts and must be balanced across groups.
- Limitations: Often creates more significant trade-offs with accuracy; typically requires more complex implementation approaches.
- Example: A recidivism prediction system where both wrongly detaining non-recidivating individuals and mistakenly releasing recidivating individuals have serious consequences that must be equitably distributed.
Remember that fairness definition selection is not merely a technical choice but reflects fundamental philosophical and ethical principles about what constitutes fair treatment in your specific context.
5.2 Definition Selection Decision Tree
Step 1: Historical Context Assessment
Question: Has historical context analysis revealed systematic exclusion or under-representation of protected groups?
- If yes: Include demographic parity as a required fairness definition, then proceed to Step 2.
- If no: Proceed directly to Step 2.
Step 2: Error-Impact Analysis
Determine which type of errors are most harmful in your application context:
Question: Which error type has greater negative impact in this application?
- If false negatives (FN) are more harmful: Make equal opportunity a mandatory fairness definition.
- If false positives (FP) are more harmful: Make predictive equality a mandatory fairness definition.
- If both error types are equally critical: Make equalized odds a mandatory fairness definition.
After addressing the relevant error impacts, proceed to Step 3.
Step 3: Outcome Calibration Assessment
Question: Will the system expose probabilistic scores to users or analysts (e.g., credit-risk scores, insurance pricing, ranking algorithms)?
- If yes: Add sufficiency (group-calibrated scores) to your fairness metric set.
- If no: Use the definitions selected in the previous steps.
5.3 Trade-Off Analysis For The Hiring Case Study
Note: Unfortunately, the original template has been lost; only the completed case study could be found.
Selected Definition Documentation
Primary Fairness Definition Selected: Equal Opportunity (Equality of True Positive Rates)
Mathematical Formulation: P(Ŷ=1|Y=1,A=a) = P(Ŷ=1|Y=1,A=b) for all protected groups a, b
Selection Rationale:
- Connection to historical context: Historical patterns show qualified candidates from underrepresented groups have been systematically overlooked in our industry's hiring practices. The Historical Context Assessment revealed documented bias where equally qualified candidates from certain demographic groups were less likely to receive interviews or offers.
- Application requirements: Our hiring algorithm's primary goal is to identify qualified candidates who will succeed in the role. Missing qualified candidates (false negatives) is more harmful than interviewing some candidates who might not meet all qualifications (false positives).
- Stakeholder priorities: Leadership has established diversity goals focused on ensuring qualified candidates from all backgrounds have equal opportunity to join the company. HR stakeholders emphasized finding the best candidates regardless of background, while DEI stakeholders prioritized addressing historical barriers to entry.
Trade-off Acknowledgment:
- Fairness properties not satisfied: This definition does not guarantee demographic parity (equal selection rates across groups) or equalized odds (equality of both error types). We acknowledge that demographic representation may still vary if qualification rates differ across groups.
- Performance implications: Implementing equal opportunity may slightly reduce precision compared to an unconstrained model, as we may interview more candidates to ensure qualified individuals from all groups have equal chances. Our analysis indicates this will increase the interview pool by approximately 12% with minimal impact on hire quality.
- Monitoring approach: We will track both equal opportunity metrics and demographic parity as secondary metrics to understand overall representation outcomes. Monthly reviews will include disaggregated error rates across protected groups with specific attention to changes in false negative rates.